WARNING:
JavaScript is turned OFF. None of the links on this concept map will
work until it is reactivated.
If you need help turning JavaScript On, click here.
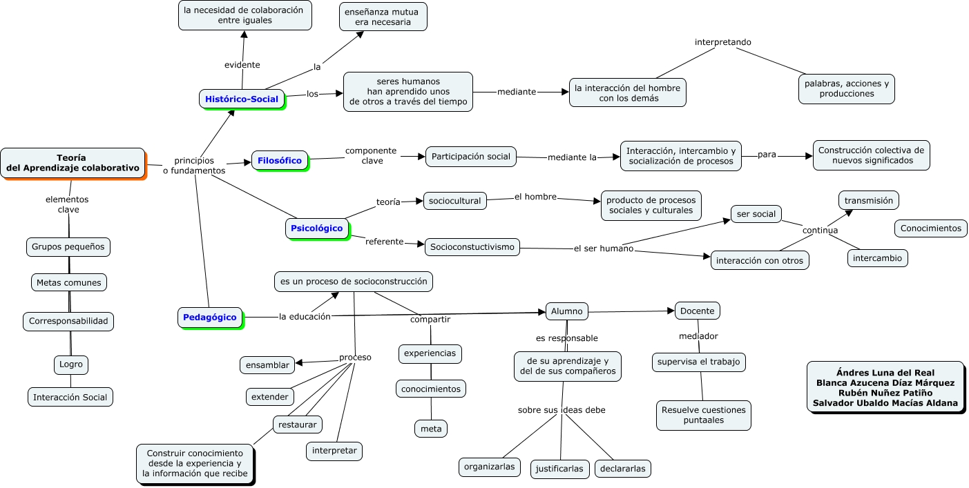
Este Cmap, tiene información relacionada con: Aprendizaje colaborativo, es un proceso de socioconstrucción proceso interpretar, Interacción, intercambio y socialización de procesos para Construcción colectiva de nuevos significados, Histórico-Social evidente la necesidad de colaboración entre iguales, Psicológico referente Socioconstuctivismo, es un proceso de socioconstrucción compartir conocimientos, Pedagógico la educación Docente, Teoría del Aprendizaje colaborativo principios o fundamentos Filosófico, es un proceso de socioconstrucción compartir experiencias, Docente mediador supervisa el trabajo, Alumno sobre sus ideas debe justificarlas, es un proceso de socioconstrucción proceso restaurar, Pedagógico la educación es un proceso de socioconstrucción, Teoría del Aprendizaje colaborativo elementos clave Corresponsabilidad, Teoría del Aprendizaje colaborativo principios o fundamentos Histórico-Social, Alumno sobre sus ideas debe organizarlas, Socioconstuctivismo el ser humano ser social, es un proceso de socioconstrucción proceso ensamblar, Socioconstuctivismo el ser humano interacción con otros, Alumno es responsable de su aprendizaje y del de sus compañeros, Alumno sobre sus ideas debe declararlas