WARNING:
JavaScript is turned OFF. None of the links on this concept map will
work until it is reactivated.
If you need help turning JavaScript On, click here.
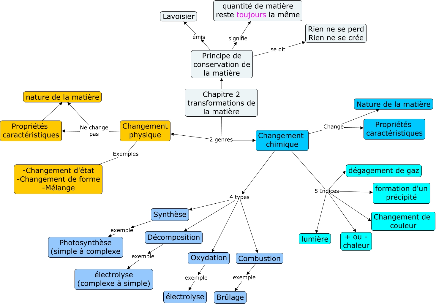
Cette carte de concepts créée avec IHMC CmapTools traite de: SEC 2 CHAP 2, Chapitre 2 transformations de la matière 2 genres Changement physique, Principe de conservation de la matière émis Lavoisier, Principe de conservation de la matière se dit Rien ne se perd Rien ne se crée, Changement chimique 5 Indices Changement de couleur, Oxydation exemple électrolyse, Changement chimique 5 Indices + ou - chaleur, Changement chimique Change Propriétés caractéristiques, Changement chimique 5 Indices formation d'un précipité, Changement chimique 4 types Synthèse, Changement chimique Change Nature de la matière, Changement chimique 4 types Combustion, Propriétés caractéristiques nature de la matière, Chapitre 2 transformations de la matière 2 genres Changement chimique, Changement chimique 5 Indices dégagement de gaz, Changement chimique 4 types Oxydation, Principe de conservation de la matière signifie quantité de matière reste toujours la même, Décomposition exemple électrolyse (complexe à simple), Changement chimique 4 types Décomposition, Synthèse exemple Photosynthèse (simple à complexe, Changement physique Ne change pas nature de la matière