WARNING:
JavaScript is turned OFF. None of the links on this concept map will
work until it is reactivated.
If you need help turning JavaScript On, click here.
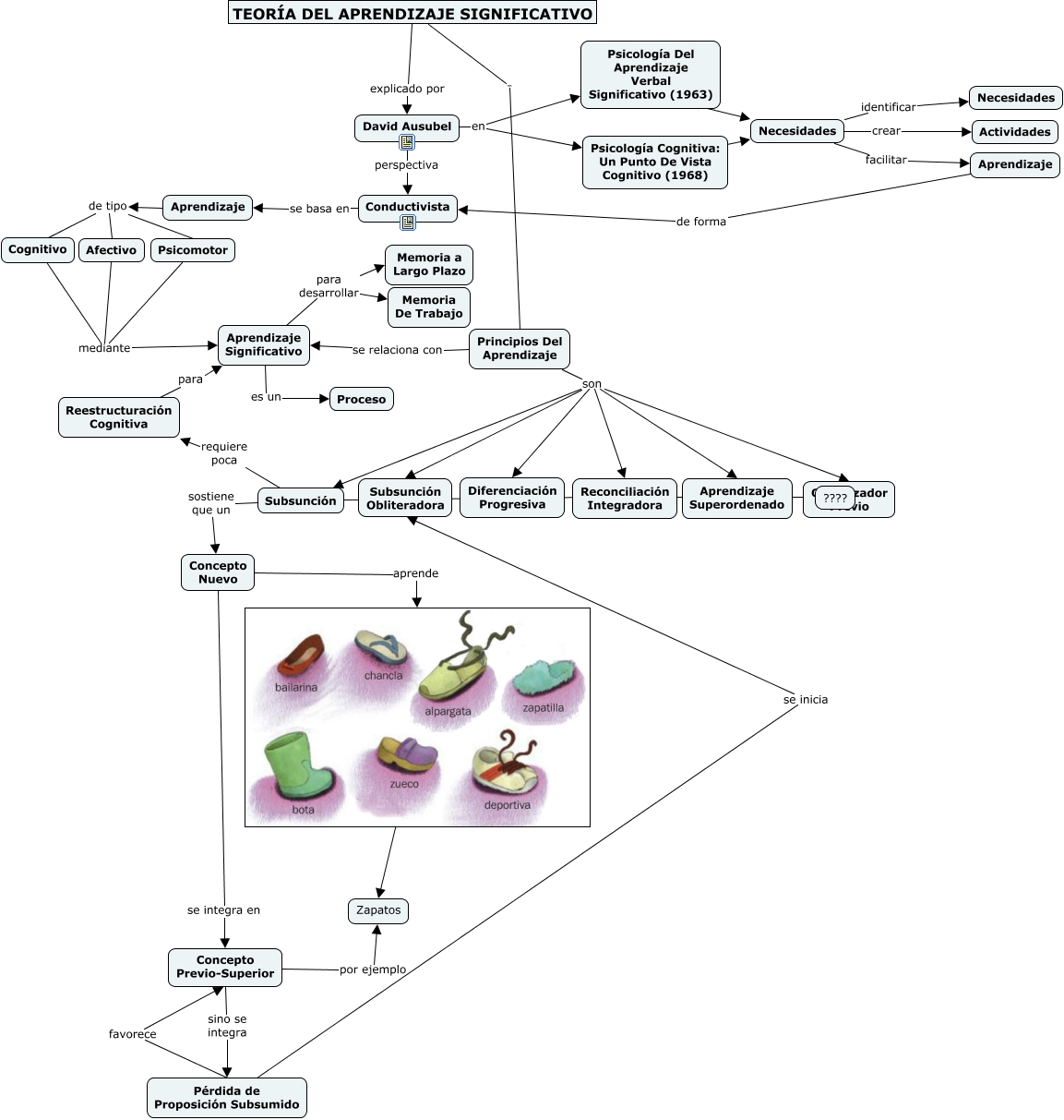
Este Cmap, tiene información relacionada con: Oier_mapaconceptual, Aprendizaje de tipo Afectivo, Principios Del Aprendizaje son Reconciliación Integradora, Necesidades crear Actividades, Cognitivo mediante Aprendizaje Significativo, Aprendizaje Significativo es un Proceso, Aprendizaje de tipo Psicomotor, Subsunción requiere poca Reestructuración Cognitiva, David Ausubel perspectiva Conductivista, Subsunción . ????, David Ausubel en Psicología Cognitiva: Un Punto De Vista Cognitivo (1968), Concepto Nuevo aprende, Subsunción sostiene que un Concepto Nuevo, Concepto Nuevo se integra en Concepto Previo-Superior, ???? Zapatos, Aprendizaje Significativo para desarrollar Memoria De Trabajo, TEORÍA DEL APRENDIZAJE SIGNIFICATIVO . Principios Del Aprendizaje, Cognitivo de tipo Psicomotor, Principios Del Aprendizaje son Diferenciación Progresiva, Principios Del Aprendizaje son Subsunción, Psicomotor mediante Aprendizaje Significativo