WARNING:
JavaScript is turned OFF. None of the links on this concept map will
work until it is reactivated.
If you need help turning JavaScript On, click here.
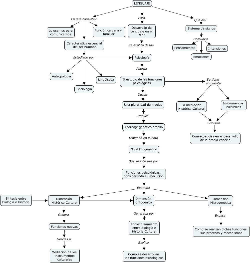
Este Cmap, tiene información relacionada con: Lenguaje, LENGUAJE En qué consiste? Lo usamos para comunicarnos, Dimensión Histórico Cultural ???? Dimensión ontogénica, Entrecruzamiento entre Biología e Historia Cultural Explica Como se desarrollan las funciones psicológicas, LENGUAJE Para Desarrollo del Lenguaje en el Niño, El estudio de las funciones psicológicas Se tiene en cuenta La mediación Histórico-Cultural, Sistema de signos Comunica Intensiones, La mediación Histórico-Cultural Generan Consecuencias en el desarrollo de la propia especie, Instrumentos culturales Generan Consecuencias en el desarrollo de la propia especie, Funciones psicológicas, considerando su evolución Examina Dimensión Histórico Cultural, Una pluralidad de niveles Implica Abordaje genético amplio, Dimensión Histórico Cultural Genera Funciones nuevas, Funciones psicológicas, considerando su evolución Examina Dimensión Microgenética, Característica escencial del ser humano Estudiado por Psicología, El estudio de las funciones psicológicas Se tiene en cuenta Instrumentos culturales, LENGUAJE En qué consiste? Función cercana y familiar, Característica escencial del ser humano Estudiado por Lingüistica, Nivel Filogenético Que se interesa por Funciones psicológicas, considerando su evolución, Síntesis entre Biología e Historia ???? Dimensión Histórico Cultural, Dimensión ontogénica ???? Dimensión Microgenética, LENGUAJE En qué consiste? Característica escencial del ser humano