WARNING:
JavaScript is turned OFF. None of the links on this concept map will
work until it is reactivated.
If you need help turning JavaScript On, click here.
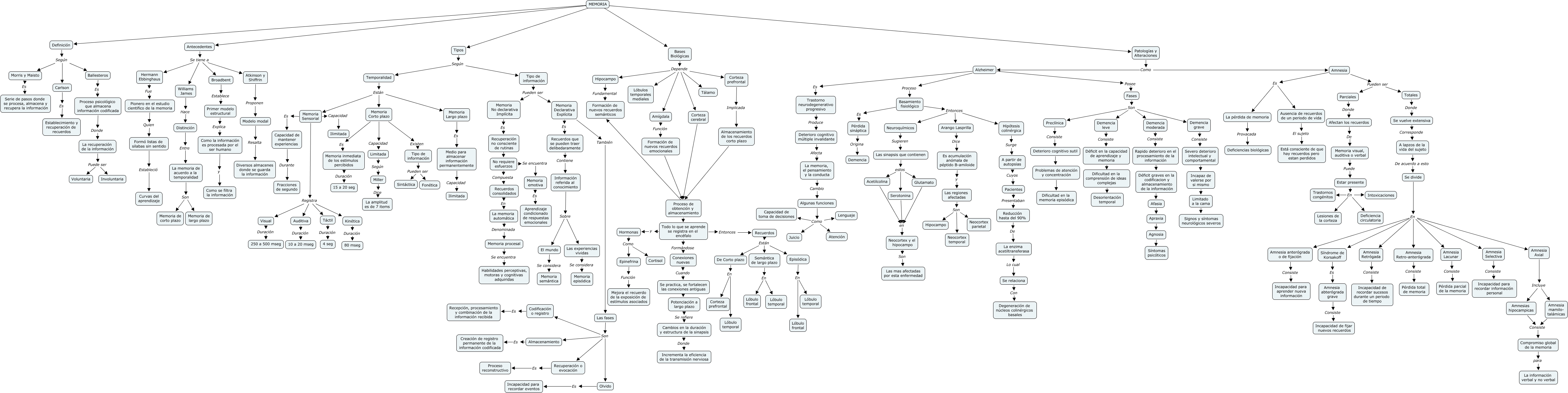
Este Cmap, tiene información relacionada con: Memoria, Neocortex y el hipocampo Son Las mas afectadas por esta enfermedad, Amnesia Lacunar Consiste Pérdida parcial de la memoria, Todo lo que se aprende se registra en el encéfalo y Hormonas, Tipo de información Pueden ser Fonética, Deterioro cognitivo múltiple invalidante Afecta La memoria, el pensamiento y la conducta, Morris y Maisto Es Serie de pasos donde se procesa, almacena y recupera la información, Recuerdos Están De Corto plazo, Hipocampo Fundamental Formación de nuevos recuerdos semánticos, Definición Según Morris y Maisto, Bases Biológicas Depende Tálamo, Almacenamiento de los recuerdos corto plazo ???? Formación de nuevos recuerdos semánticos, Memoria No declarativa Implícita Es Recuperación no consciente de rutinas, Formó listas de silabas sin sentido Estableció Curvas del aprendizaje, Tipo de información Pueden ser Memoria Declarativa Explícita, MEMORIA ???? Antecedentes, Definición Según Carlson, Hormonas Como Epinefrina, Alzheimer Proceso Basamiento fisiológico, A partir de autopsias Cuyos Pacientes, Dificultad en la comprensión de ideas complejas ???? Desorientación temporal