WARNING:
JavaScript is turned OFF. None of the links on this concept map will
work until it is reactivated.
If you need help turning JavaScript On, click here.
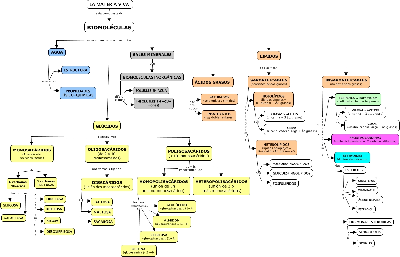
Este Cmap, tiene información relacionada con: 6.05.1 Glúcidos y Lípidos, HOLOLÍPIDOS (lípidos simples= R -alcohol + Ác. grasos) son CERAS (alcohol cadena larga + Ác grasos), ESTEROIDES (derivación esterano) son HORMONAS ESTEROIDEAS, TERPENOS o ISOPRENOIDES (polimerización de isopreno) s o n CERAS (alcohol cadena larga + Ác grasos), LÍPIDOS se clasifican INSAPONIFICABLES (no hay ácidos grasos), BIOMOLÉCULAS en este tema vamos a estudiar GLÚCIDOS, HETEROLÍPIDOS (lípidos complejos= R-alcohol+Ác. graso+ ¿?) son GLUCOESFINGOLÍPIDOS, MONOSACÁRIDOS (1 molécula no hidrolizable) de 5 carbonos PENTOSAS, ÁCIDOS GRASOS hay dos grupos SATURADOS (sólo enlaces simples), HETEROLÍPIDOS (lípidos complejos= R-alcohol+Ác. graso+ ¿?) son FOSFOLÍPIDOS, ESTEROLES c o m o COLESTEROL, INSAPONIFICABLES (no hay ácidos grasos) d i s t i n g u i m o s PROSTAGLANDINAS (anillo ciclopentano + 2 cadenas alifáticas), SAPONIFICABLES (contienen ácidos grasos) d i s t i n g u i m o s HETEROLÍPIDOS (lípidos complejos= R-alcohol+Ác. graso+ ¿?), ESTEROLES c o m o ESTRADIOL, POLIGOSACÁRIDOS (ᡂ monosacáridos) los más importantes son HETEROPOLISACÁRIDOS (unión de 2 ó más monosacáridos), ESTEROIDES (derivación esterano) son ESTEROLES, LÍPIDOS se clasifican SAPONIFICABLES (contienen ácidos grasos), LA MATERIA VIVA está compuesta de BIOMOLÉCULAS, BIOMOLÉCULAS INORGÁNICAS diferen ciamos SOLUBLES EN AGUA, DISACÁRIDOS (unión dos monosacáridos) e.g MALTOSA, HETEROLÍPIDOS (lípidos complejos= R-alcohol+Ác. graso+ ¿?) son FOSFOESFINGOLÍPIDOS