WARNING:
JavaScript is turned OFF. None of the links on this concept map will
work until it is reactivated.
If you need help turning JavaScript On, click here.
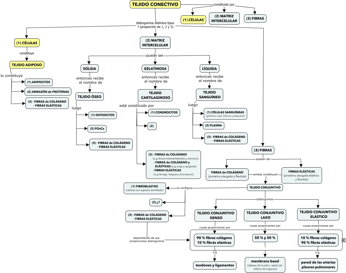
Este Cmap, tiene información relacionada con: 3.3.2 Tejido conectivo, 90 % fibras colágeno 10 % fibrás elásticas e.g tendones y ligamentos, FIBRAS de COLÁGENO (proteína alargada y flexible) ambas constituyen TEJIDO CONJUNTIVO, TEJIDO CARTILAGINOSO está constituido por (1) CONDROCITOS, TEJIDO CONECTIVO constituido por (2) MATRIZ INTERCELULAR, TEJIDO SANGUÍNEO luego (3) · FIBRAS de COLÁGENO · FIBRAS ELÁSTICAS, TEJIDO CONJUNTIVO ELÁSTICO cuyas proporciones son 10 % fibras colágeno 90 % fibrás elásticas, (3) · FIBRAS de COLÁGENO · FIBRAS ELÁSTICAS dependiendo de sus proporciones distinguimos ????, (1) CÉLULAS constituye TEJIDO ADIPOSO, FIBRAS ELÁSTICAS (proteína alargada elástica y flexible) ambas constituyen TEJIDO CONJUNTIVO, TEJIDO CONJUNTIVO lo configura (3) · FIBRAS de COLÁGENO · FIBRAS ELÁSTICAS, (3) FIBRAS pueden ser FIBRAS ELÁSTICAS (proteína alargada elástica y flexible), TEJIDO ÓSEO luego (1) OSTEOCITOS, TEJIDO ADIPOSO lo constituye (2) ARMAZÓN de PROTEÍNAS, TEJIDO CONJUNTIVO distinguimos TEJIDO CONJUNTIVO ELÁSTICO, SÓLIDA entonces recibe el nombre de TEJIDO ÓSEO, (3) FIBRAS pueden ser FIBRAS de COLÁGENO (proteína alargada y flexible), TEJIDO CONJUNTIVO lo configura (2) ¿?, (2) MATRIZ INTERCELULAR puede ser GELATINOSA, TEJIDO SANGUÍNEO luego (1) CÉLULAS SANGUÍNEAS (glóbulos rojos, blancos y plaquetas), TEJIDO CONJUNTIVO DENSO cuyas proporciones son 90 % fibras colágeno 10 % fibrás elásticas