WARNING:
JavaScript is turned OFF. None of the links on this concept map will
work until it is reactivated.
If you need help turning JavaScript On, click here.
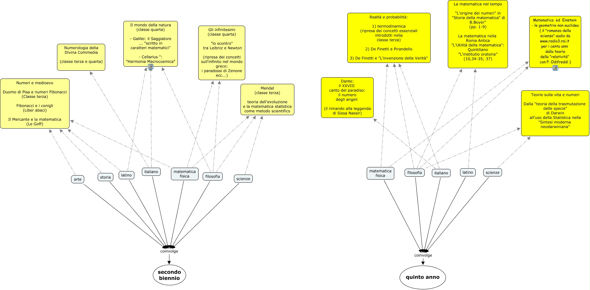
Questa Cmap, creata con IHMC CmapTools, contiene informazioni relative a: prova lezioni 2015-16, italiano Realtà e probabilità: 1) termodinamica (ripresa dei concetti essenziali introdotti nella classe terza) 2) De Finetti e Pirandello 3) De Finetti e "L'invenzione della Verità", scienze Teorie sulla vita e numeri Dalla "teoria della trasmutazione delle specie" di Darwin all'uso della Statistica nella "Sintesi moderna neodarwiniana", filosofia coinvolge quinto anno, storia coinvolge secondo biennio, italiano Il mondo della natura (classe quarta) - Galilei: il Saggiatore ... "scritto in caratteri matematici" - Cellarius ": "Harmonia Macrocosmica", arte Numeri e medioevo Duomo di Pisa e numeri Fibonacci (Classe terza) Fibonacci e i conigli (Liber abaci) Il Mercante e la matematica (Le Goff), italiano Dante: il XXVIII canto del paradiso: il numero degli angeli (il rimando alla leggenda di Sissa Nassir), italiano coinvolge secondo biennio, scienze coinvolge secondo biennio, matematica fisica coinvolge secondo biennio, filosofia Teorie sulla vita e numeri Dalla "teoria della trasmutazione delle specie" di Darwin all'uso della Statistica nella "Sintesi moderna neodarwiniana", filosofia La matematica nel tempo "L'origine dei numeri" in "Storia della matematica" di B.Boyer" (pp. 1-9) La matematica nella Roma Antica "L'Utilità della matematica": Quintiliano "L'institutio oratoria" (10,34-35; 37), latino Il mondo della natura (classe quarta) - Galilei: il Saggiatore ... "scritto in caratteri matematici" - Cellarius ": "Harmonia Macrocosmica", arte coinvolge secondo biennio, filosofia Realtà e probabilità: 1) termodinamica (ripresa dei concetti essenziali introdotti nella classe terza) 2) De Finetti e Pirandello 3) De Finetti e "L'invenzione della Verità", filosofia Mendel (classe terza) teoria dell'evoluzione e la matematica statistica come metodo scientifico, matematica fisica Gli infinitesimi (classe quarta) "lo scontro" tra Leibniz e Newton (ripresa dei concetti sull'infinito nel mondo greco: i paradossi di Zenone ecc...), filosofia coinvolge secondo biennio, matematica fisica Numeri e medioevo Duomo di Pisa e numeri Fibonacci (Classe terza) Fibonacci e i conigli (Liber abaci) Il Mercante e la matematica (Le Goff), scienze Mendel (classe terza) teoria dell'evoluzione e la matematica statistica come metodo scientifico