WARNING:
JavaScript is turned OFF. None of the links on this concept map will
work until it is reactivated.
If you need help turning JavaScript On, click here.
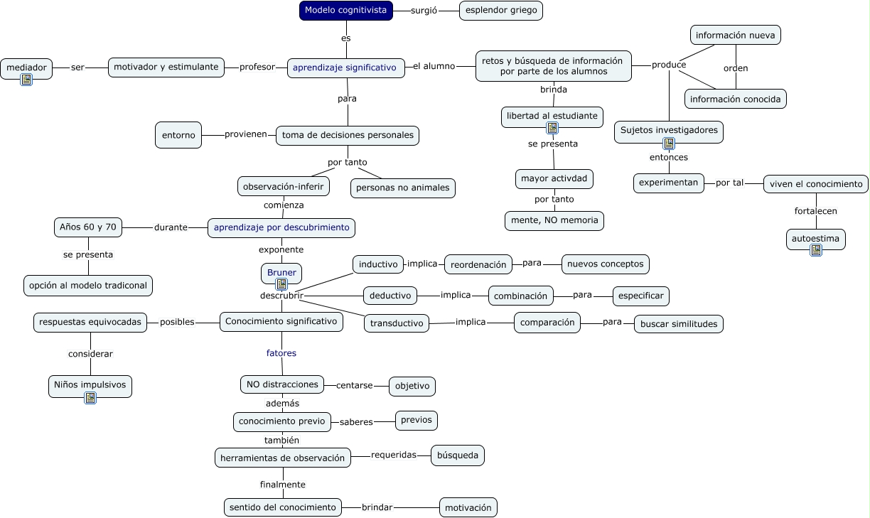
Este Cmap, tiene información relacionada con: Modelo cognitivo, aprendizaje significativo el alumno retos y búsqueda de información por parte de los alumnos, toma de decisiones personales por tanto observación-inferir, herramientas de observación finalmente sentido del conocimiento, motivador y estimulante ser mediador, libertad al estudiante se presenta mayor activdad, Bruner descrubrir deductivo, Bruner descrubrir transductivo, aprendizaje por descubrimiento durante Años 60 y 70, sentido del conocimiento brindar motivación, transductivo implica comparación, combinación para especificar, experimentan por tal viven el conocimiento, deductivo implica combinación, reordenación para nuevos conceptos, toma de decisiones personales provienen entorno, retos y búsqueda de información por parte de los alumnos produce Sujetos investigadores, retos y búsqueda de información por parte de los alumnos produce información nueva, Conocimiento significativo posibles respuestas equivocadas, conocimiento previo también herramientas de observación, Modelo cognitivista surgió esplendor griego