WARNING:
JavaScript is turned OFF. None of the links on this concept map will
work until it is reactivated.
If you need help turning JavaScript On, click here.
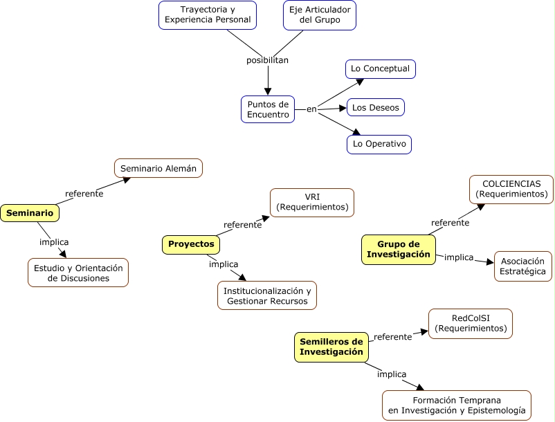
Este Cmap, tiene información relacionada con: Relaciones_Articulacion_Grupo, Semilleros de Investigación implica Formación Temprana en Investigación y Epistemología, Puntos de Encuentro en Lo Conceptual, Puntos de Encuentro en Los Deseos, Eje Articulador del Grupo posibilitan Puntos de Encuentro, Grupo de Investigación implica Asociación Estratégica, Semilleros de Investigación referente RedColSI (Requerimientos), Proyectos implica Institucionalización y Gestionar Recursos, Grupo de Investigación referente COLCIENCIAS (Requerimientos), Seminario referente Seminario Alemán, Proyectos referente VRI (Requerimientos), Puntos de Encuentro en Lo Operativo, Seminario implica Estudio y Orientación de Discusiones, Trayectoria y Experiencia Personal posibilitan Puntos de Encuentro