WARNING:
JavaScript is turned OFF. None of the links on this concept map will
work until it is reactivated.
If you need help turning JavaScript On, click here.
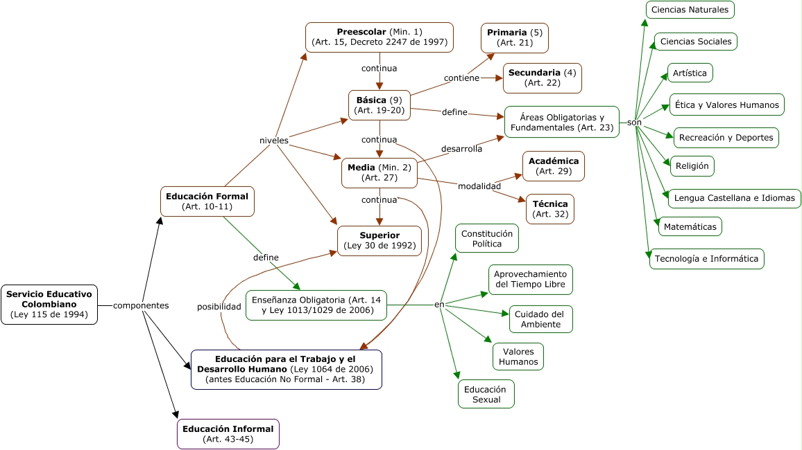
Este Cmap, tiene información relacionada con: _Estructura_Servicio_Educativo, Áreas Obligatorias y Fundamentales (Art. 23) son Ciencias Naturales, Básica (9) (Art. 19-20) continua Media (Min. 2) (Art. 27), Enseñanza Obligatoria (Art. 14 y Ley 1013/1029 de 2006) en Educación Sexual, Servicio Educativo Colombiano (Ley 115 de 1994) componentes Educación para el Trabajo y el Desarrollo Humano (Ley 1064 de 2006) (antes Educación No Formal - Art. 38), Áreas Obligatorias y Fundamentales (Art. 23) son Ética y Valores Humanos, Básica (9) (Art. 19-20) contiene Primaria (5) (Art. 21), Áreas Obligatorias y Fundamentales (Art. 23) son Matemáticas, Educación Formal (Art. 10-11) niveles Superior (Ley 30 de 1992), Enseñanza Obligatoria (Art. 14 y Ley 1013/1029 de 2006) en Valores Humanos, Básica (9) (Art. 19-20) continua Educación para el Trabajo y el Desarrollo Humano (Ley 1064 de 2006) (antes Educación No Formal - Art. 38), Áreas Obligatorias y Fundamentales (Art. 23) son Recreación y Deportes, Áreas Obligatorias y Fundamentales (Art. 23) son Religión, Educación para el Trabajo y el Desarrollo Humano (Ley 1064 de 2006) (antes Educación No Formal - Art. 38) posibilidad Superior (Ley 30 de 1992), Preescolar (Min. 1) (Art. 15, Decreto 2247 de 1997) continua Básica (9) (Art. 19-20), Áreas Obligatorias y Fundamentales (Art. 23) son Lengua Castellana e Idiomas, Educación Formal (Art. 10-11) niveles Preescolar (Min. 1) (Art. 15, Decreto 2247 de 1997), Básica (9) (Art. 19-20) define Áreas Obligatorias y Fundamentales (Art. 23), Educación Formal (Art. 10-11) niveles Básica (9) (Art. 19-20), Enseñanza Obligatoria (Art. 14 y Ley 1013/1029 de 2006) en Cuidado del Ambiente, Educación Formal (Art. 10-11) niveles Media (Min. 2) (Art. 27)