WARNING:
JavaScript is turned OFF. None of the links on this concept map will
work until it is reactivated.
If you need help turning JavaScript On, click here.
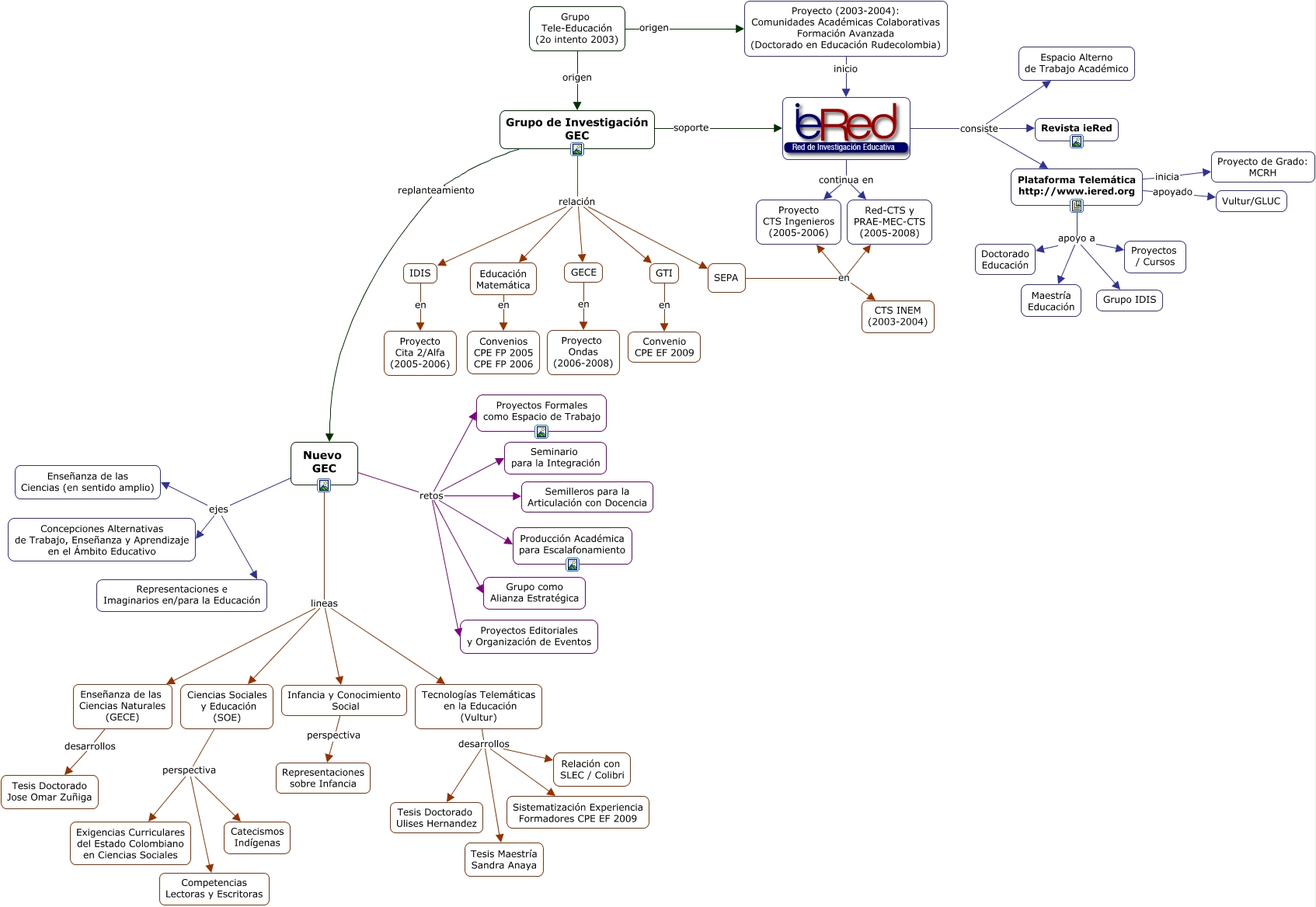
Este Cmap, tiene información relacionada con: Historia_y_Prospectiva_GEC, continua en Red-CTS y PRAE-MEC-CTS (2005-2008), Nuevo GEC ejes Representaciones e Imaginarios en/para la Educación, Ciencias Sociales y Educación (SOE) perspectiva Catecismos Indígenas, SEPA en Proyecto CTS Ingenieros (2005-2006), GECE en Proyecto Ondas (2006-2008), Grupo de Investigación GEC soporte, Ciencias Sociales y Educación (SOE) perspectiva Exigencias Curriculares del Estado Colombiano en Ciencias Sociales, Plataforma Telemática http://www.iered.org apoyo a Maestría Educación, Nuevo GEC ejes Enseñanza de las Ciencias (en sentido amplio), Proyecto (2003-2004): Comunidades Académicas Colaborativas Formación Avanzada (Doctorado en Educación Rudecolombia) inicio, Plataforma Telemática http://www.iered.org apoyado Vultur/GLUC, Grupo de Investigación GEC relación IDIS, Enseñanza de las Ciencias Naturales (GECE) desarrollos Tesis Doctorado Jose Omar Zuñiga, Nuevo GEC retos Semilleros para la Articulación con Docencia, Grupo de Investigación GEC relación GECE, Tecnologías Telemáticas en la Educación (Vultur) desarrollos Tesis Maestría Sandra Anaya, Grupo de Investigación GEC relación SEPA, Tecnologías Telemáticas en la Educación (Vultur) desarrollos Sistematización Experiencia Formadores CPE EF 2009, Nuevo GEC lineas Tecnologías Telemáticas en la Educación (Vultur), continua en Proyecto CTS Ingenieros (2005-2006)