WARNING:
JavaScript is turned OFF. None of the links on this concept map will
work until it is reactivated.
If you need help turning JavaScript On, click here.
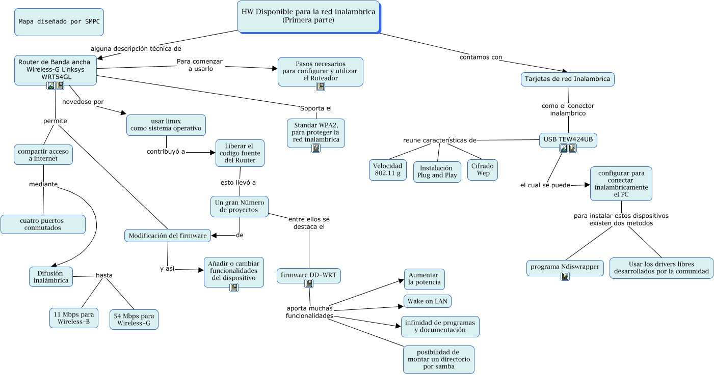
Este Cmap, tiene información relacionada con: dispositivos inalambricos, Difusión inalámbrica hasta 54 Mbps para Wireless-G, usar linux como sistema operativo contribuyó a Liberar el codigo fuente del Router, Un gran Número de proyectos de Modificación del firmware, Difusión inalámbrica hasta 11 Mbps para Wireless-B, USB TEW424UB reune características de Cifrado Wep, Tarjetas de red Inalambrica como el conector inalambrico USB TEW424UB, compartir acceso a internet mediante cuatro puertos conmutados, Un gran Número de proyectos entre ellos se destaca el firmware DD-WRT, Router de Banda ancha Wireless-G Linksys WRT54GL Para comenzar a usarlo Pasos necesarios para configurar y utilizar el Ruteador, firmware DD-WRT aporta muchas funcionalidades Aumentar la potencia, Liberar el codigo fuente del Router esto llevó a Un gran Número de proyectos, Router de Banda ancha Wireless-G Linksys WRT54GL permite Modificación del firmware, Router de Banda ancha Wireless-G Linksys WRT54GL permite compartir acceso a internet, USB TEW424UB el cual se puede configurar para conectar inalambricamente el PC, configurar para conectar inalambricamente el PC para instalar estos dispositivos existen dos metodos Usar los drivers libres desarrollados por la comunidad, Modificación del firmware y asi Añadir o cambiar funcionalidades del dispositivo, HW Disponible para la red inalambrica (Primera parte) alguna descripción técnica de Router de Banda ancha Wireless-G Linksys WRT54GL, compartir acceso a internet mediante Difusión inalámbrica, firmware DD-WRT aporta muchas funcionalidades infinidad de programas y documentación, firmware DD-WRT aporta muchas funcionalidades posibilidad de montar un directorio por samba