WARNING:
JavaScript is turned OFF. None of the links on this concept map will
work until it is reactivated.
If you need help turning JavaScript On, click here.
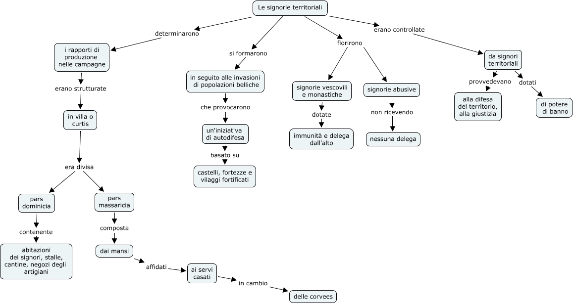
Questa Cmap, creata con IHMC CmapTools, contiene informazioni relative a: le signorie territoriali 3bls, ai servi casati in cambio delle corvees, Le signorie territoriali fiorirono signorie vescovili e monastiche, da signori territoriali provvedevano alla difesa del territorio, alla giustizia, pars massaricia composta dai mansi, Le signorie territoriali si formarono in seguito alle invasioni di popolazioni belliche, pars dominicia contenente abitazioni dei signori, stalle, cantine, negozi degli artigiani, in seguito alle invasioni di popolazioni belliche che provocarono un'iniziativa di autodifesa, signorie abusive non ricevendo nessuna delega, signorie vescovili e monastiche dotate immunità e delega dall'alto, i rapporti di produzione nelle campagne erano strutturate in villa o curtis, in villa o curtis era divisa pars dominicia, un'iniziativa di autodifesa basato su castelli, fortezze e vilaggi fortificati, Le signorie territoriali determinarono i rapporti di produzione nelle campagne, Le signorie territoriali fiorirono signorie abusive, Le signorie territoriali erano controllate da signori territoriali, in villa o curtis era divisa pars massaricia, dai mansi affidati ai servi casati, da signori territoriali dotati di potere di banno