WARNING:
JavaScript is turned OFF. None of the links on this concept map will
work until it is reactivated.
If you need help turning JavaScript On, click here.
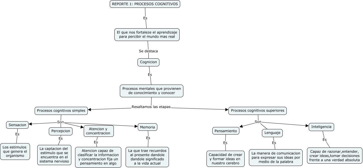
Este Cmap, tiene información relacionada con: PROCESOS COGNITIVOS, Cognicion Es Procesos mentales que provienen de conocimiento y conocer, Atencion y concentracion Es Atencion capaz de clasificar la informacion y concentracion fija un pensamiento en algo, Percepcion Es La captacion del estimulo que se encuentra en el sistema nervioso, Procesos cognitivos simples Son Sensacion, Procesos cognitivos simples Son Percepcion, Procesos cognitivos superiores Son Lenguaje, Procesos cognitivos simples Son Atencion y concentracion, REPORTE 1: PROCESOS COGNITIVOS Es El que nos fortaleze el aprendizaje para percibir el mundo mas real, Lenguaje Es La manera de comunicacion para expresar sus ideas por medio de la palabra, Procesos mentales que provienen de conocimiento y conocer Resaltamos las etapas Procesos cognitivos simples, Procesos cognitivos superiores Son Pensamiento, Sensacion Es Los estimulos que genera el organismo, Memoria Es La que trae recuerdos al presente dandole dandole significado a la vida actual, Pensamiento Es Capacidad de crear y formar ideas en nuestro cerebro, Procesos mentales que provienen de conocimiento y conocer Resaltamos las etapas Procesos cognitivos superiores, El que nos fortaleze el aprendizaje para percibir el mundo mas real Se destaca Cognicion, Inteligencia Es Capaz de razonar,entender, crear ideas,tomar decisiones frente a una verdad absoluta, Procesos cognitivos simples Son Memoria, Procesos cognitivos superiores Son Inteligencia