WARNING:
JavaScript is turned OFF. None of the links on this concept map will
work until it is reactivated.
If you need help turning JavaScript On, click here.
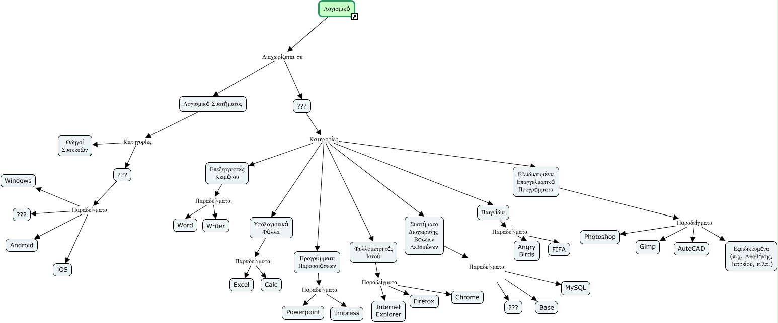
Este Cmap, tiene información relacionada con: software, Υπολογιστικά Φύλλα Παραδείγματα Excel, Συστήματα Διαχειρισης Βάσεων Δεδομένων Παραδείγματα Base, Φυλλομετρητές Ιστού Παραδείγματα Chrome, ??? Παραδείγματα iOS, ??? Κατηγορίες Υπολογιστικά Φύλλα, ??? Κατηγορίες Εξειδικευμένα Επαγγελματικά Προγράμματα, Λογισμικό Συστήματος Κατηγορίες Οδηγοί Συσκευών, ??? Κατηγορίες Παιγνίδια, Επεξεργαστές Κειμένου Παραδείγματα Writer, ??? Κατηγορίες Φυλλομετρητές Ιστού, Φυλλομετρητές Ιστού Παραδείγματα Firefox, Επεξεργαστές Κειμένου Παραδείγματα Word, ??? Παραδείγματα Windows, Παιγνίδια Παραδείγματα Angry Birds, ??? Κατηγορίες Συστήματα Διαχειρισης Βάσεων Δεδομένων, Συστήματα Διαχειρισης Βάσεων Δεδομένων Παραδείγματα MySQL, Λογισμικό Συστήματος Κατηγορίες ???, Εξειδικευμένα Επαγγελματικά Προγράμματα Παραδείγματα Εξειδικευμένα (π.χ. Αποθήκης, Ιατρείου, κ.λπ.), Εξειδικευμένα Επαγγελματικά Προγράμματα Παραδείγματα Photoshop, ??? Παραδείγματα ???