WARNING:
JavaScript is turned OFF. None of the links on this concept map will
work until it is reactivated.
If you need help turning JavaScript On, click here.
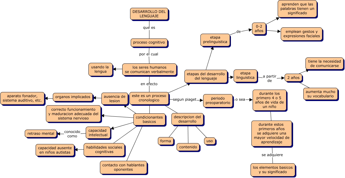
Este Cmap, tiene información relacionada con: lenguaje, capacidad intelectual conocido como retraso mental, descripcion del desarrollo ???? contenido, etapa prelinguistica de 0-2 años, condicionantes basicos ???? contacto con hablantes oponentes, condicionantes basicos ???? capacidad intelectual, este es un proceso cronologico ???? descripcion del desarrollo, 0-2 años ???? emplean gestos y expresiones faciales, condicionantes basicos ???? ausencia de lesion, este es un proceso cronologico ???? condicionantes basicos, periodo preoparatorio o sea durante los primero 4 o 5 años de vida de un niño, proceso cognitivo por el cual los seres humanos se comunican verbalmente, organos implicados ???? aparato fonador, sistema auditivo, etc., durante los primero 4 o 5 años de vida de un niño ???? durante estos primeros años se adquiere una mayor velocidad de aprendizaje, condicionantes basicos ???? correcto funcionamiento y maduracion adecuada del sistema nervioso, 2 años ???? aumenta mucho su vocabulario, descripcion del desarrollo ???? uso, etapa linguistica a partir de 2 años, condicionantes basicos ???? habilidades sociales cognitivas, etapas del desarrollo del lenguaje ???? etapa prelinguistica, etapas del desarrollo del lenguaje ???? etapa linguistica