WARNING:
JavaScript is turned OFF. None of the links on this concept map will
work until it is reactivated.
If you need help turning JavaScript On, click here.
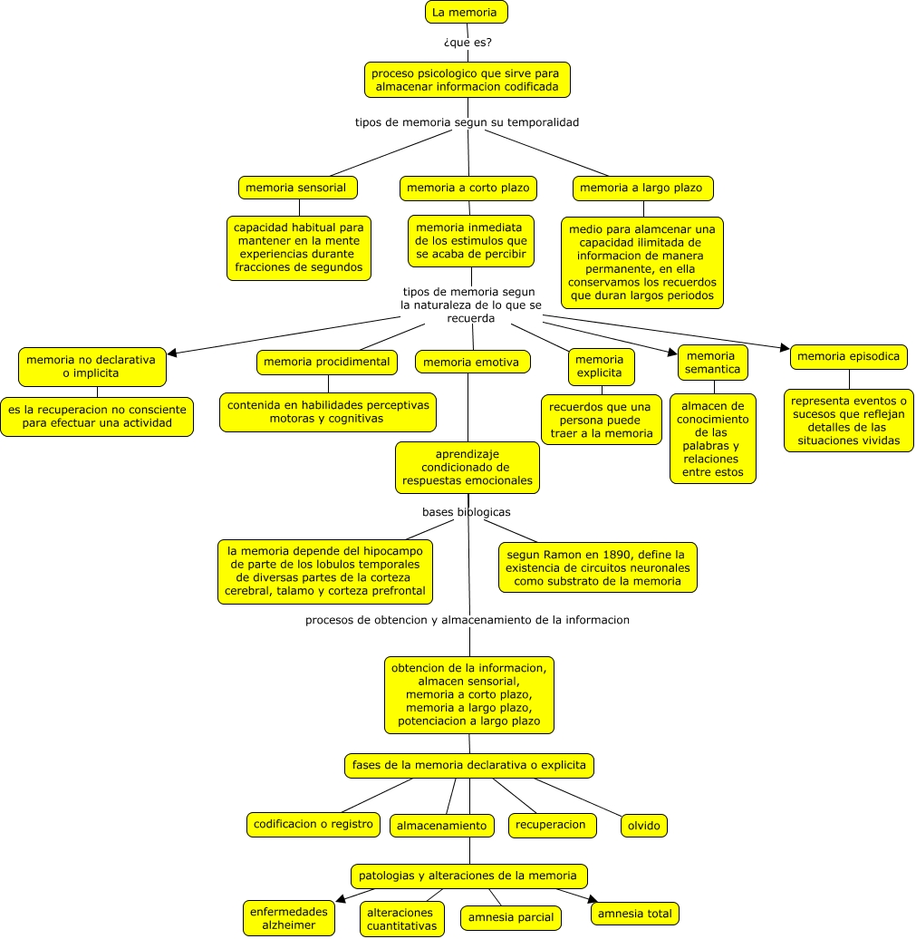
Este Cmap, tiene información relacionada con: La memoria, aprendizaje condicionado de respuestas emocionales bases biologicas la memoria depende del hipocampo de parte de los lobulos temporales de diversas partes de la corteza cerebral, talamo y corteza prefrontal, memoria inmediata de los estimulos que se acaba de percibir tipos de memoria segun la naturaleza de lo que se recuerda memoria no declarativa o implicita, memoria sensorial ???? capacidad habitual para mantener en la mente experiencias durante fracciones de segundos, memoria a largo plazo ???? medio para alamcenar una capacidad ilimitada de informacion de manera permanente, en ella conservamos los recuerdos que duran largos periodos, proceso psicologico que sirve para almacenar informacion codificada tipos de memoria segun su temporalidad memoria a corto plazo, obtencion de la informacion, almacen sensorial, memoria a corto plazo, memoria a largo plazo, potenciacion a largo plazo ???? fases de la memoria declarativa o explicita, patologias y alteraciones de la memoria ???? amnesia total, fases de la memoria declarativa o explicita ???? almacenamiento, memoria inmediata de los estimulos que se acaba de percibir tipos de memoria segun la naturaleza de lo que se recuerda memoria semantica, memoria procidimental ???? contenida en habilidades perceptivas motoras y cognitivas, memoria episodica ???? representa eventos o sucesos que reflejan detalles de las situaciones vividas, patologias y alteraciones de la memoria ???? enfermedades alzheimer, memoria inmediata de los estimulos que se acaba de percibir tipos de memoria segun la naturaleza de lo que se recuerda memoria explicita, aprendizaje condicionado de respuestas emocionales bases biologicas segun Ramon en 1890, define la existencia de circuitos neuronales como substrato de la memoria, fases de la memoria declarativa o explicita ???? olvido, La memoria ¿que es? proceso psicologico que sirve para almacenar informacion codificada, memoria semantica ???? almacen de conocimiento de las palabras y relaciones entre estos, proceso psicologico que sirve para almacenar informacion codificada tipos de memoria segun su temporalidad memoria a largo plazo, aprendizaje condicionado de respuestas emocionales procesos de obtencion y almacenamiento de la informacion obtencion de la informacion, almacen sensorial, memoria a corto plazo, memoria a largo plazo, potenciacion a largo plazo, fases de la memoria declarativa o explicita ???? codificacion o registro