WARNING:
JavaScript is turned OFF. None of the links on this concept map will
work until it is reactivated.
If you need help turning JavaScript On, click here.
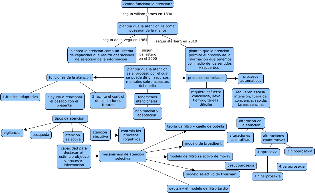
Este Cmap, tiene información relacionada con: como funciona la atencion, mecanismos de atencion selectiva ???? deutsh y el modelo de filtro tardio, capacidad para destacar el estimulo objetivo y procesar informacion ???? mecanismos de atencion selectiva, procesos controlados ???? requiere esfuerzo conciencia, lleva tiempo, tareas dificiles, tipos de atencion ???? atencion selectiva, requieren escasa intension, fuera de conciencia, rapida, tareas sencillas ???? alteracion en la atencion, plantea que la atencion es el proceso por el cual se puede dirigir recursos mentales sobre aspectos del medio ???? procesos controlados, atencion selectiva ???? capacidad para destacar el estimulo objetivo y procesar informacion, 2.hipoprosexia ???? 4.paraprosexia, funciones de la atencion ???? tipos de atencion, 1.aprosexia ???? 3.hiperprosexia, procesos controlados ???? procesos automaticos, alteracion en la atencion ???? alteraciones cualitativas, mecanismos de atencion selectiva ???? modelo de filtro selectivo de moray, plantea que la atencion es el proceso por el cual se puede dirigir recursos mentales sobre aspectos del medio ???? fenomenos atencionales, mecanismos de atencion selectiva ???? modelo selectivo de treisman, plantea que la atencion es tomar posesion de la mente segun de la vega en 1984 plantea la atencion como un sitema de capacidad que realiza operaciones de seleccion de la informacion, funciones de la atencion ???? 2.ayuda a relacionar el pasado con el presente, mecanismos de atencion selectiva ???? modelo de broadbent, alteracion en la atencion ???? alteraciones cuantitativas, tipos de atencion ???? atencion ejecutiva