WARNING:
JavaScript is turned OFF. None of the links on this concept map will
work until it is reactivated.
If you need help turning JavaScript On, click here.
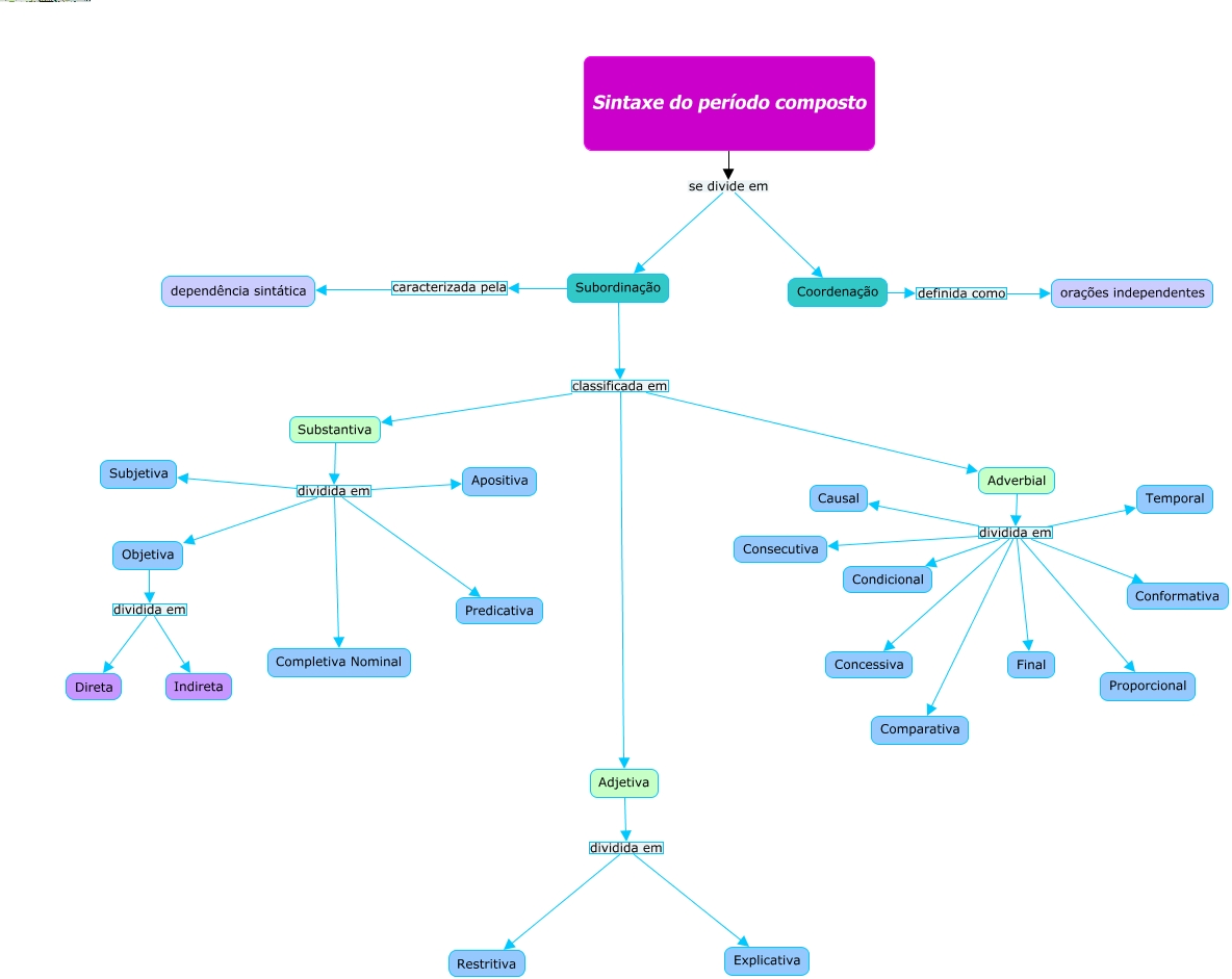
Esse mapa conceitual, produzido no IHMC CmapTools, tem a informação relacionada a: Zazu, Zabé e Ritsons 3oB, Adverbial dividida em Temporal, Subordinação classificada em Adjetiva, Substantiva dividida em Subjetiva, Substantiva dividida em Completiva Nominal, Adjetiva dividida em Restritiva, Adverbial dividida em Comparativa, Adverbial dividida em Causal, Substantiva dividida em Predicativa, Substantiva dividida em Objetiva, Objetiva dividida em Direta, Adverbial dividida em Conformativa, Adverbial dividida em Condicional, Sintaxe do período composto se divide em Subordinação, Adverbial dividida em Proporcional, Adverbial dividida em Concessiva, Substantiva dividida em Apositiva, Subordinação classificada em Adverbial, Adverbial dividida em Consecutiva, Subordinação classificada em Substantiva, Adverbial dividida em Final