WARNING:
JavaScript is turned OFF. None of the links on this concept map will
work until it is reactivated.
If you need help turning JavaScript On, click here.
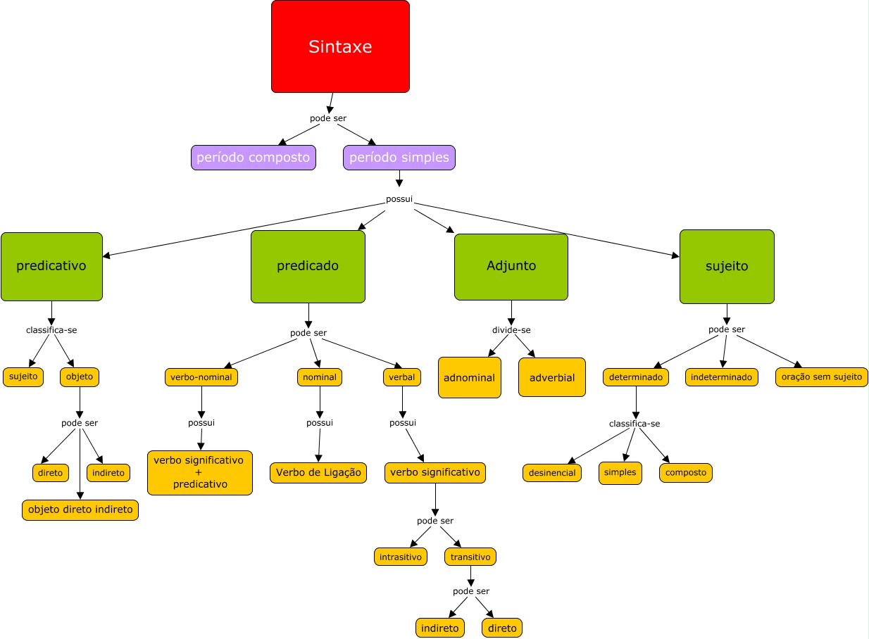
Esse mapa conceitual, produzido no IHMC CmapTools, tem a informação relacionada a: 9B Gabriela e Bianca, predicado pode ser verbal, predicado pode ser verbo-nominal, predicado pode ser nominal, objeto pode ser direto, sujeito pode ser determinado, predicativo classifica-se objeto, verbal possui verbo significativo, transitivo pode ser direto, verbo significativo pode ser intrasitivo, período simples possui Adjunto, determinado classifica-se simples, determinado classifica-se desinencial, Sintaxe pode ser período composto, predicativo classifica-se sujeito, Adjunto divide-se adnominal, período simples possui predicado, período simples possui sujeito, determinado classifica-se composto, Adjunto divide-se adverbial, objeto pode ser indireto