WARNING:
JavaScript is turned OFF. None of the links on this concept map will
work until it is reactivated.
If you need help turning JavaScript On, click here.
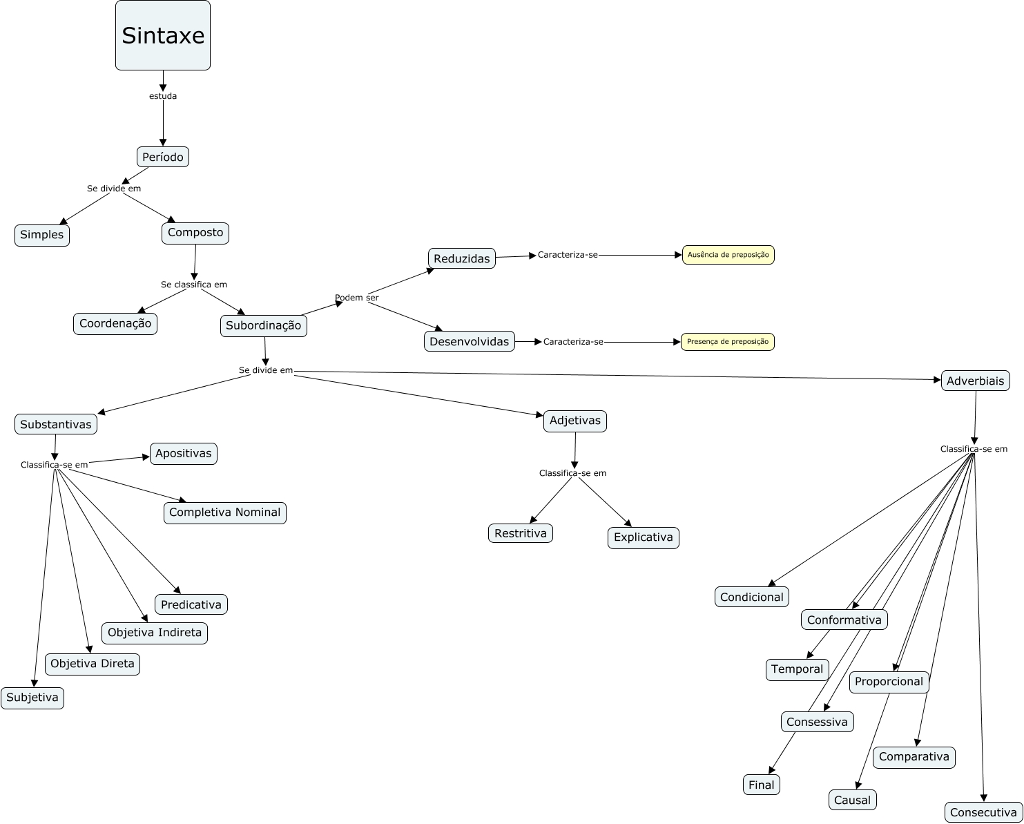
Esse mapa conceitual, produzido no IHMC CmapTools, tem a informação relacionada a: ca,giu,ju 3, Adverbiais Classifica-se em Consessiva, Período Se divide em Composto, Substantivas Classifica-se em Subjetiva, Reduzidas Caracteriza-se Ausência de preposição, Substantivas Classifica-se em Objetiva Indireta, Substantivas Classifica-se em Predicativa, Sintaxe estuda Período, Composto Se classifica em Coordenação, Adverbiais Classifica-se em Temporal, Subordinação Podem ser Reduzidas, Substantivas Classifica-se em Completiva Nominal, Adjetivas Classifica-se em Restritiva, Subordinação Se divide em Adjetivas, Desenvolvidas Caracteriza-se Presença de preposição, Adverbiais Classifica-se em Comparativa, Adverbiais Classifica-se em Condicional, Adverbiais Classifica-se em Conformativa, Subordinação Se divide em Adverbiais, Adverbiais Classifica-se em Proporcional, Período Se divide em Simples