WARNING:
JavaScript is turned OFF. None of the links on this concept map will
work until it is reactivated.
If you need help turning JavaScript On, click here.
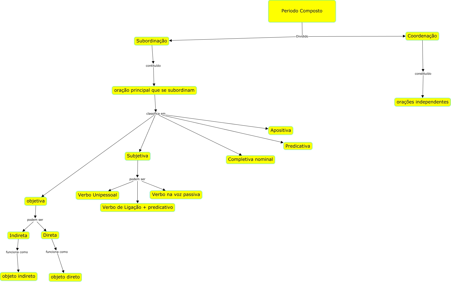
Esse mapa conceitual, produzido no IHMC CmapTools, tem a informação relacionada a: 3b Gabi e Victor A, Periodo Composto Dividido Coordenação, oração principal que se subordinam classifica em objetiva, Indireta funciona como objeto indireto, oração principal que se subordinam classifica em Completiva nominal, objetiva podem ser Direta, Subjetiva podem ser Verbo na voz passiva, Subjetiva podem ser Verbo Unipessoal, Direta funciona como objeto direto, oração principal que se subordinam classifica em Apositiva, oração principal que se subordinam classifica em Predicativa, Coordenação constituído orações independentes, Subordinação contituído oração principal que se subordinam, objetiva podem ser Indireta, Subjetiva podem ser Verbo de Ligação + predicativo, Periodo Composto Dividido Subordinação, oração principal que se subordinam classifica em Subjetiva