WARNING:
JavaScript is turned OFF. None of the links on this concept map will
work until it is reactivated.
If you need help turning JavaScript On, click here.
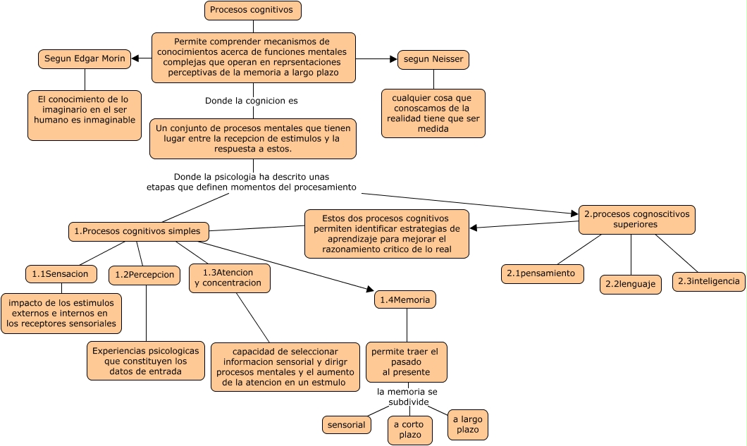
Este Cmap, tiene información relacionada con: procesos cognitivos, 1.Procesos cognitivos simples ???? 1.1Sensacion, 2.procesos cognoscitivos superiores ???? 2.3inteligencia, Permite comprender mecanismos de conocimientos acerca de funciones mentales complejas que operan en reprsentaciones perceptivas de la memoria a largo plazo ???? Segun Edgar Morin, permite traer el pasado al presente la memoria se subdivide a largo plazo, 2.procesos cognoscitivos superiores ???? 2.1pensamiento, 2.procesos cognoscitivos superiores ???? Estos dos procesos cognitivos permiten identificar estrategias de aprendizaje para mejorar el razonamiento critico de lo real, 1.1Sensacion ???? impacto de los estimulos externos e internos en los receptores sensoriales, 1.3Atencion y concentracion ???? capacidad de seleccionar informacion sensorial y dirigr procesos mentales y el aumento de la atencion en un estmulo, 1.Procesos cognitivos simples ???? 1.3Atencion y concentracion, 1.Procesos cognitivos simples ???? 1.4Memoria, Un conjunto de procesos mentales que tienen lugar entre la recepcion de estimulos y la respuesta a estos. Donde la psicologia ha descrito unas etapas que definen momentos del procesamiento 1.Procesos cognitivos simples, Un conjunto de procesos mentales que tienen lugar entre la recepcion de estimulos y la respuesta a estos. Donde la psicologia ha descrito unas etapas que definen momentos del procesamiento 2.procesos cognoscitivos superiores, 2.procesos cognoscitivos superiores ???? 2.2lenguaje, permite traer el pasado al presente la memoria se subdivide a corto plazo, Permite comprender mecanismos de conocimientos acerca de funciones mentales complejas que operan en reprsentaciones perceptivas de la memoria a largo plazo Donde la cognicion es Un conjunto de procesos mentales que tienen lugar entre la recepcion de estimulos y la respuesta a estos., 1.2Percepcion ???? Experiencias psicologicas que constituyen los datos de entrada, Procesos cognitivos ???? Permite comprender mecanismos de conocimientos acerca de funciones mentales complejas que operan en reprsentaciones perceptivas de la memoria a largo plazo, permite traer el pasado al presente la memoria se subdivide sensorial, 1.4Memoria ???? permite traer el pasado al presente, Segun Edgar Morin ???? El conocimiento de lo imaginario en el ser humano es inmaginable