WARNING:
JavaScript is turned OFF. None of the links on this concept map will
work until it is reactivated.
If you need help turning JavaScript On, click here.
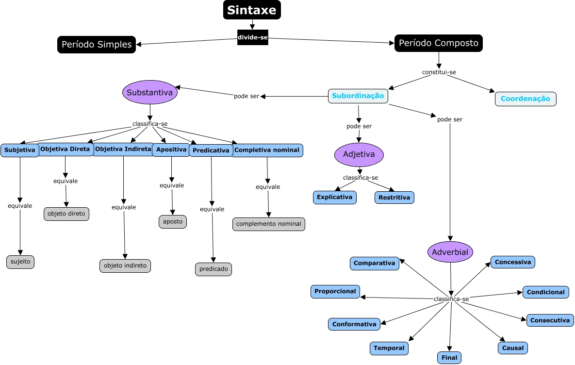
Esse mapa conceitual, produzido no IHMC CmapTools, tem a informação relacionada a: 3A Larissa, Adverbial classifica-se Causal, Adjetiva classifica-se Restritiva, Adverbial classifica-se Temporal, Substantiva classifica-se Predicativa, Período Composto constitui-se Coordenação, Substantiva classifica-se Objetiva Indireta, Substantiva classifica-se Apositiva, Objetiva Indireta equivale objeto indireto, Sintaxe divide-se Período Simples, Adverbial classifica-se Condicional, Predicativa equivale predicado, Período Composto constitui-se Subordinação, Adverbial classifica-se Concessiva, Substantiva classifica-se Subjetiva, Sintaxe divide-se Período Composto, Adverbial classifica-se Proporcional, Completiva nominal equivale complemento nominal, Substantiva classifica-se Completiva nominal, Objetiva Direta equivale objeto direto, Subjetiva equivale sujeito