WARNING:
JavaScript is turned OFF. None of the links on this concept map will
work until it is reactivated.
If you need help turning JavaScript On, click here.
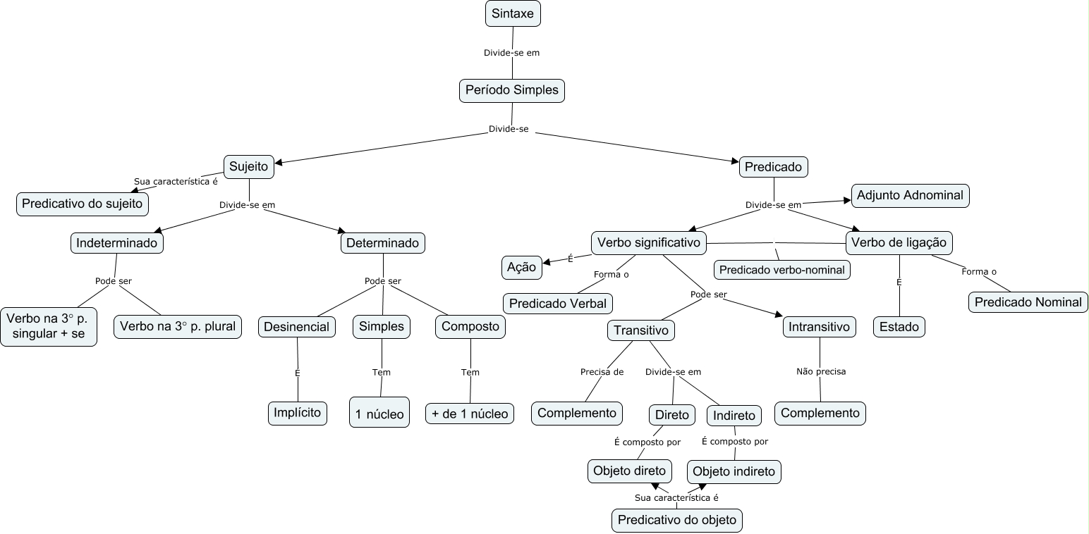
Esse mapa conceitual, produzido no IHMC CmapTools, tem a informação relacionada a: 9°A Alice e Amanda B, Período Simples Divide-se Sujeito, Predicativo do objeto Sua característica é Objeto indireto, Intransitivo Não precisa Complemento, Sujeito Divide-se em Indeterminado, Sujeito Divide-se em Determinado, Determinado Pode ser Desinencial, Predicado Divide-se em Verbo significativo, Verbo significativo Forma o Predicado Verbal, Predicado Divide-se em Adjunto Adnominal, Transitivo Divide-se em Direto, Transitivo Divide-se em Indireto, Transitivo Precisa de Complemento, Indeterminado Pode ser Verbo na 3° p. singular + se, Simples Tem 1 núcleo, Período Simples Divide-se Predicado, Direto É composto por Objeto direto, Desinencial É Implícito, Indireto É composto por Objeto indireto, Verbo significativo É Ação, Composto Tem + de 1 núcleo