WARNING:
JavaScript is turned OFF. None of the links on this concept map will
work until it is reactivated.
If you need help turning JavaScript On, click here.
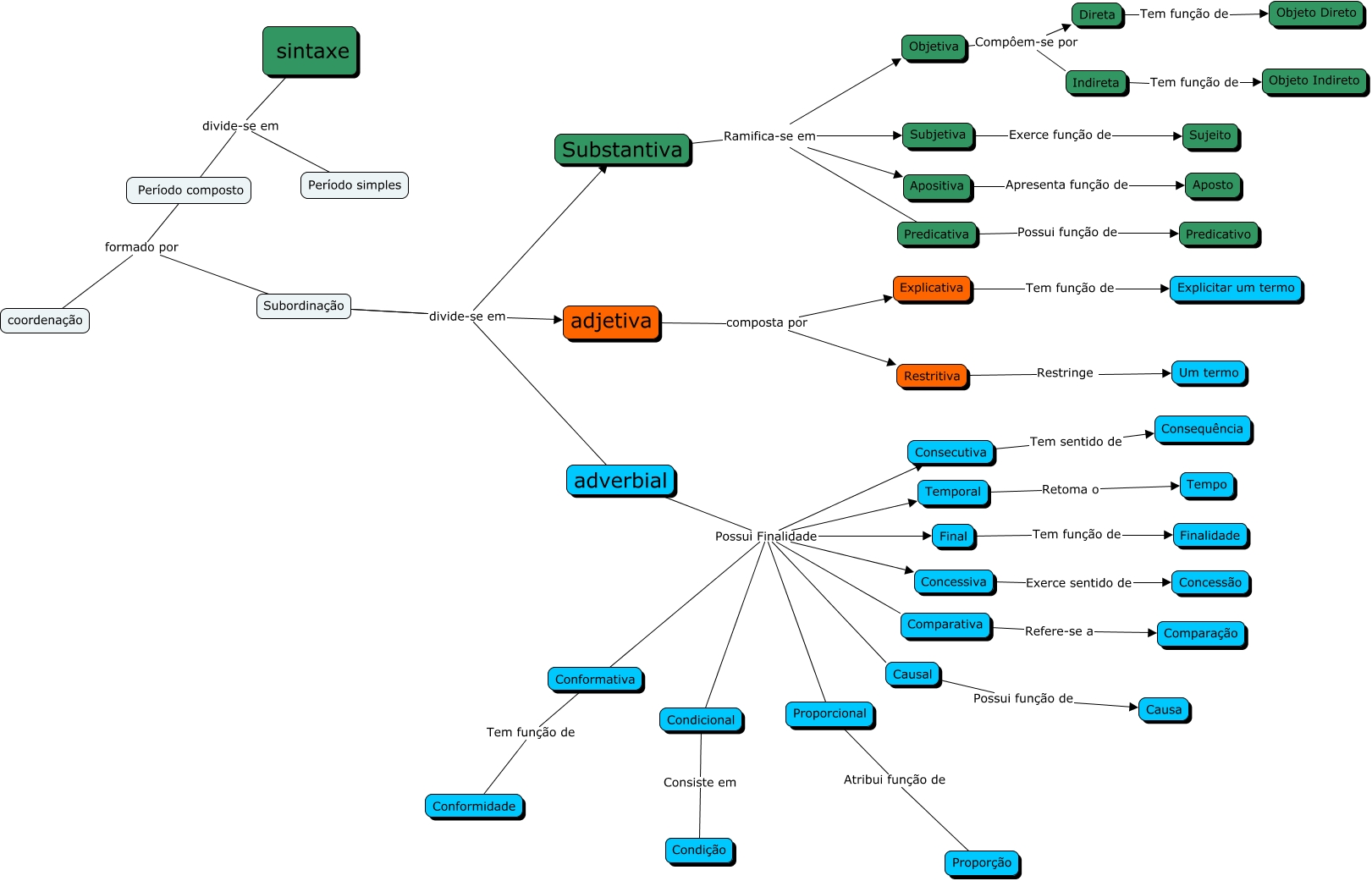
Esse mapa conceitual, produzido no IHMC CmapTools, tem a informação relacionada a: como encontrar a felicidade na sociedade contemporânea, liquida e consumista- Vitor, rafael e André 3A Oficial, adverbial Possui Finalidade Final, Proporcional Atribui função de Proporção, Subordinação divide-se em Substantiva, adverbial Possui Finalidade Conformativa, Indireta Tem função de Objeto Indireto, Condicional Consiste em Condição, Final Tem função de Finalidade, Subordinação divide-se em adverbial, Restritiva Restringe Um termo, Substantiva Ramifica-se em Apositiva, Direta Tem função de Objeto Direto, Objetiva Compôem-se por Indireta, adjetiva composta por Restritiva, adverbial Possui Finalidade Causal, Causal Possui função de Causa, Consecutiva Tem sentido de Consequência, Período composto formado por Subordinação, Subordinação divide-se em adjetiva, Subordinação divide-se em adverbial, Subordinação divide-se em Substantiva