WARNING:
JavaScript is turned OFF. None of the links on this concept map will
work until it is reactivated.
If you need help turning JavaScript On, click here.
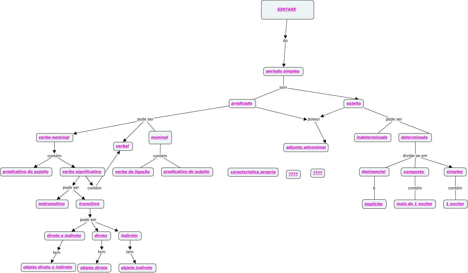
Esse mapa conceitual, produzido no IHMC CmapTools, tem a informação relacionada a: cla e fla 9A, sujeito pode ser indeterminado, periodo simples tem sujeito, determinado divide-se em desinencial, determinado divide-se em simples, direto tem objeto direto, predicado pode ser verbal, sujeito possui adjunto adnominal, desinencial é implícito, indireto tem objeto indireto, direto e indireto tem objeto direto e indireto, verbo-nominal contém predicativo do sujeito, predicado pode ser verbo-nominal, periodo simples tem predicado, verbo significativo contém verbal, simples contém 1 nucleo, determinado divide-se em composto, nominal contém verbo de ligação, composto contém mais de 1 nucleo, predicado pode ser nominal, verbo-nominal contém verbo significativo