WARNING:
JavaScript is turned OFF. None of the links on this concept map will
work until it is reactivated.
If you need help turning JavaScript On, click here.
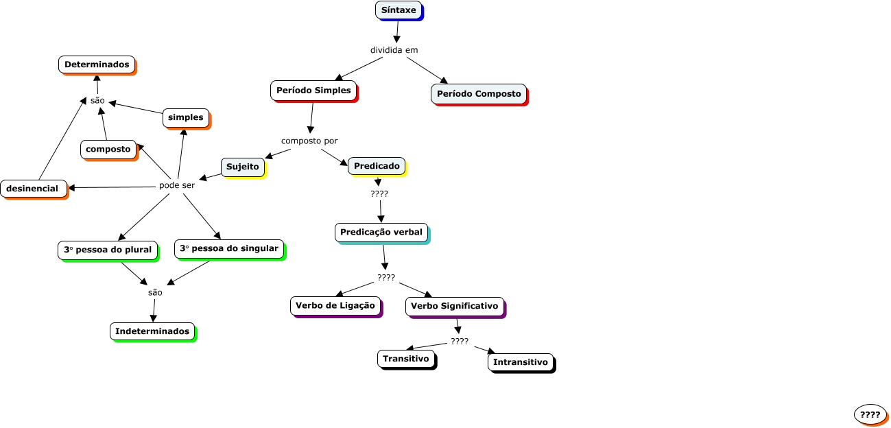
Esse mapa conceitual, produzido no IHMC CmapTools, tem a informação relacionada a: 9°C Natália e Luiza, Verbo Significativo ???? Transitivo, Sujeito pode ser composto, 3° pessoa do plural são Indeterminados, Sujeito pode ser simples, Período Simples composto por Sujeito, Período Simples composto por Predicado, 3° pessoa do singular são Indeterminados, Síntaxe dividida em Período Composto, Predicação verbal ???? Verbo Significativo, Sujeito pode ser desinencial, Sujeito pode ser 3° pessoa do plural, Verbo Significativo ???? Intransitivo, simples são Determinados, composto são Determinados, Síntaxe dividida em Período Simples, desinencial são Determinados, Predicado ???? Predicação verbal, Predicação verbal ???? Verbo de Ligação, Sujeito pode ser 3° pessoa do singular