WARNING:
JavaScript is turned OFF. None of the links on this concept map will
work until it is reactivated.
If you need help turning JavaScript On, click here.
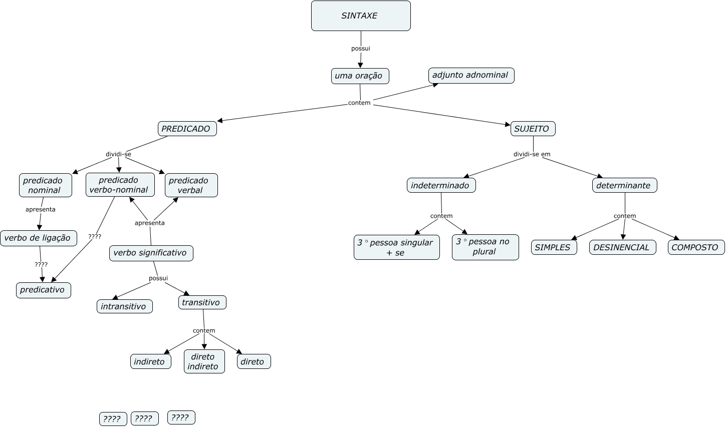
Esse mapa conceitual, produzido no IHMC CmapTools, tem a informação relacionada a: 9A Mapa Conceitual ( elide , Carlos), transitivo contem indireto, indeterminado contem 3° pessoa singular + se, SUJEITO dividi-se em determinante, transitivo contem direto indireto, SUJEITO dividi-se em indeterminado, predicado verbo-nominal ???? predicativo, uma oração contem PREDICADO, transitivo contem direto, determinante contem SIMPLES, verbo significativo possui transitivo, verbo significativo apresenta predicado verbal, verbo significativo possui intransitivo, PREDICADO dividi-se predicado nominal, verbo de ligação ???? predicativo, PREDICADO dividi-se predicado verbo-nominal, uma oração contem adjunto adnominal, determinante contem DESINENCIAL, indeterminado contem 3° pessoa no plural, determinante contem COMPOSTO, uma oração contem SUJEITO