WARNING:
JavaScript is turned OFF. None of the links on this concept map will
work until it is reactivated.
If you need help turning JavaScript On, click here.
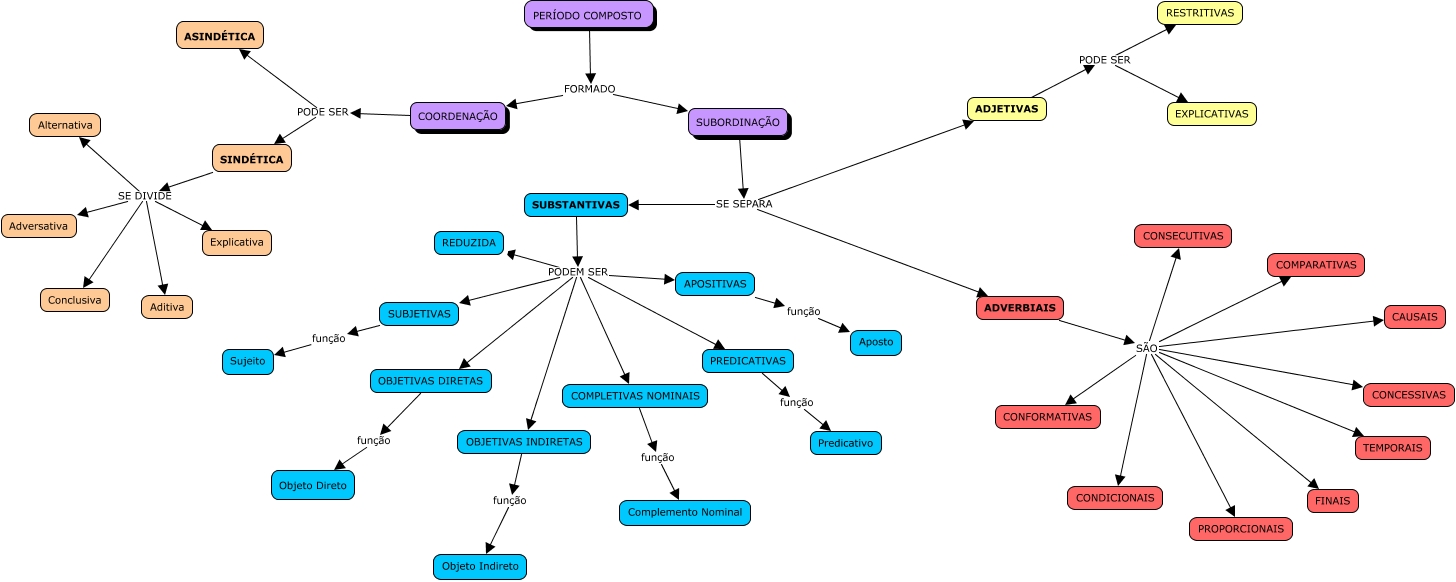
Esse mapa conceitual, produzido no IHMC CmapTools, tem a informação relacionada a: 3BIANCA, SUBSTANTIVAS PODEM SER COMPLETIVAS NOMINAIS, PERÍODO COMPOSTO FORMADO COORDENAÇÃO, SINDÉTICA SE DIVIDE Adversativa, SUBSTANTIVAS PODEM SER SUBJETIVAS, ADVERBIAIS SÃO CONFORMATIVAS, SINDÉTICA SE DIVIDE Explicativa, OBJETIVAS INDIRETAS função Objeto Indireto, SUBSTANTIVAS PODEM SER OBJETIVAS INDIRETAS, SUBJETIVAS função Sujeito, PERÍODO COMPOSTO FORMADO SUBORDINAÇÃO, SUBSTANTIVAS PODEM SER PREDICATIVAS, SUBORDINAÇÃO SE SEPARA ADJETIVAS, COMPLETIVAS NOMINAIS função Complemento Nominal, SUBORDINAÇÃO SE SEPARA ADVERBIAIS, SUBSTANTIVAS PODEM SER REDUZIDA, ADJETIVAS PODE SER RESTRITIVAS, APOSITIVAS função Aposto, ADVERBIAIS SÃO COMPARATIVAS, ADVERBIAIS SÃO CONCESSIVAS, ADVERBIAIS SÃO PROPORCIONAIS