WARNING:
JavaScript is turned OFF. None of the links on this concept map will
work until it is reactivated.
If you need help turning JavaScript On, click here.
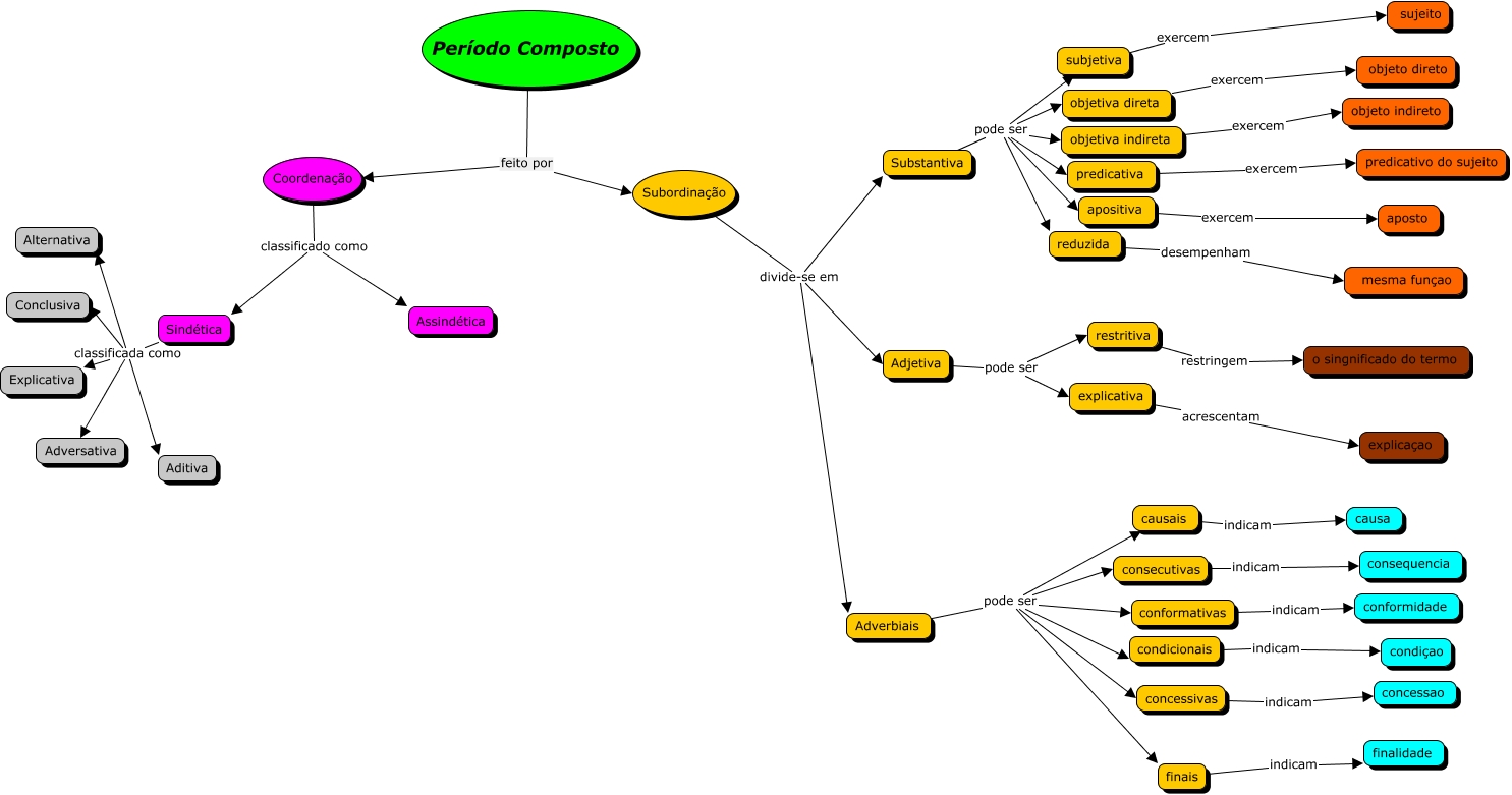
Esse mapa conceitual, produzido no IHMC CmapTools, tem a informação relacionada a: douglas m.,gabriel c. , hendri 3A, causais indicam causa, reduzida desempenham mesma funçao, Adjetiva pode ser explicativa, apositiva exercem aposto, objetiva indireta exercem objeto indireto, Sindética classificada como Alternativa, Adverbiais pode ser concessivas, Sindética classificada como Conclusiva, Período Composto feito por Coordenação, Substantiva pode ser objetiva indireta, conformativas indicam conformidade, Substantiva pode ser apositiva, restritiva restringem o singnificado do termo, Subordinação divide-se em Adjetiva, Adverbiais pode ser consecutivas, Adverbiais pode ser causais, Subordinação divide-se em Substantiva, Período Composto feito por Subordinação, concessivas indicam concessao, Substantiva pode ser objetiva direta