WARNING:
JavaScript is turned OFF. None of the links on this concept map will
work until it is reactivated.
If you need help turning JavaScript On, click here.
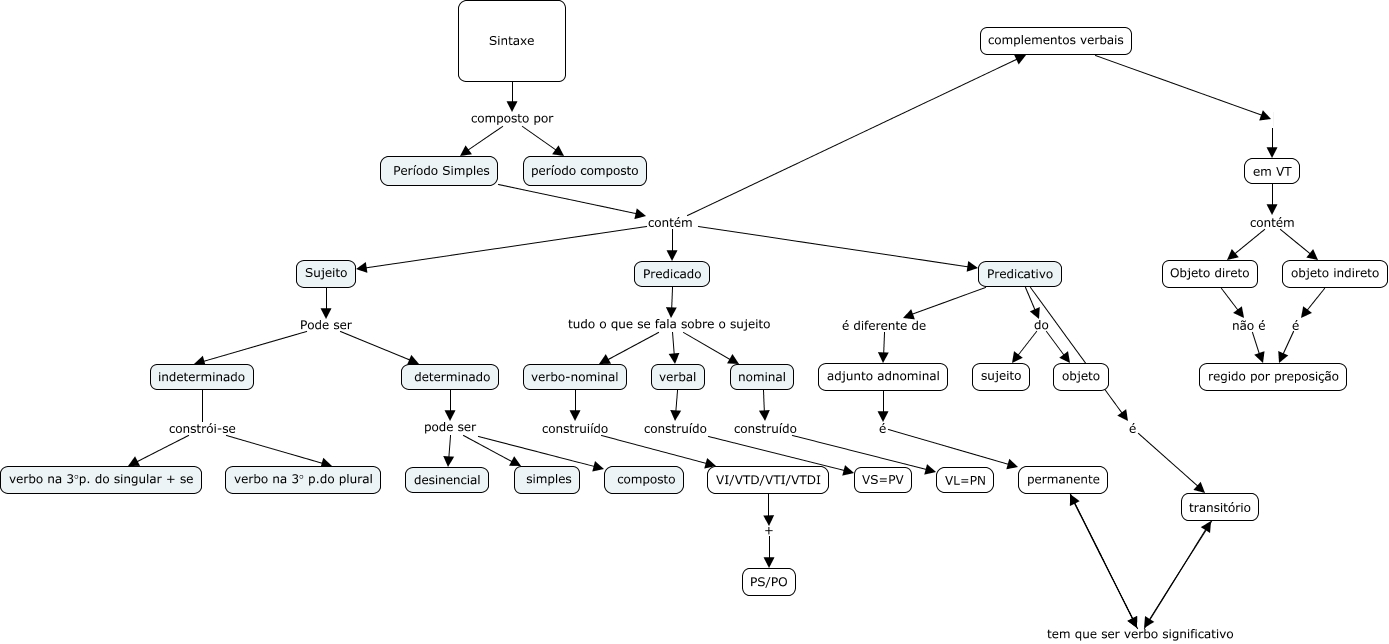
Esse mapa conceitual, produzido no IHMC CmapTools, tem a informação relacionada a: bruno e eduardo somos lindos 9b, Predicativo do objeto, objeto indireto é regido por preposição, determinado pode ser desinencial, transitório tem que ser verbo significativo permanente, Predicativo é transitório, permanente tem que ser verbo significativo transitório, Predicado tudo o que se fala sobre o sujeito nominal, permanente tem que ser verbo significativo transitório, nominal construído VL=PN, determinado pode ser composto, Predicado tudo o que se fala sobre o sujeito verbal, adjunto adnominal é permanente, verbo-nominal construiído VI/VTD/VTI/VTDI, Objeto direto não é regido por preposição, Sintaxe composto por período composto, Predicativo do sujeito, complementos verbais em VT, Predicado tudo o que se fala sobre o sujeito verbo-nominal, Período Simples contém Predicado, Sujeito Pode ser determinado