WARNING:
JavaScript is turned OFF. None of the links on this concept map will
work until it is reactivated.
If you need help turning JavaScript On, click here.
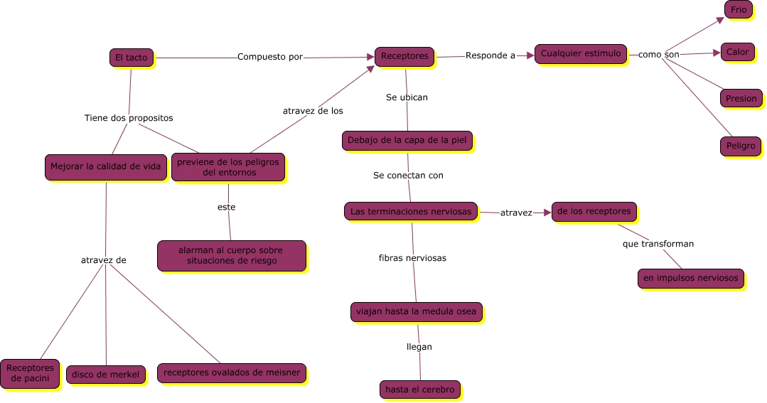
Este Cmap, tiene información relacionada con: El tacto, Cualquier estimulo como son Calor, El tacto Compuesto por Receptores, Receptores Se ubican Debajo de la capa de la piel, Las terminaciones nerviosas atravez de los receptores, Mejorar la calidad de vida atravez de receptores ovalados de meisner, El tacto Tiene dos propositos previene de los peligros del entornos, Cualquier estimulo como son Frio, viajan hasta la medula osea llegan hasta el cerebro, Las terminaciones nerviosas fibras nerviosas viajan hasta la medula osea, previene de los peligros del entornos este alarman al cuerpo sobre situaciones de riesgo, Cualquier estimulo como son Presion, previene de los peligros del entornos atravez de los Receptores, de los receptores que transforman en impulsos nerviosos, Mejorar la calidad de vida atravez de Receptores de pacini, Receptores Responde a Cualquier estimulo, Mejorar la calidad de vida atravez de disco de merkel, El tacto Tiene dos propositos Mejorar la calidad de vida, Cualquier estimulo como son Peligro, Debajo de la capa de la piel Se conectan con Las terminaciones nerviosas