WARNING:
JavaScript is turned OFF. None of the links on this concept map will
work until it is reactivated.
If you need help turning JavaScript On, click here.
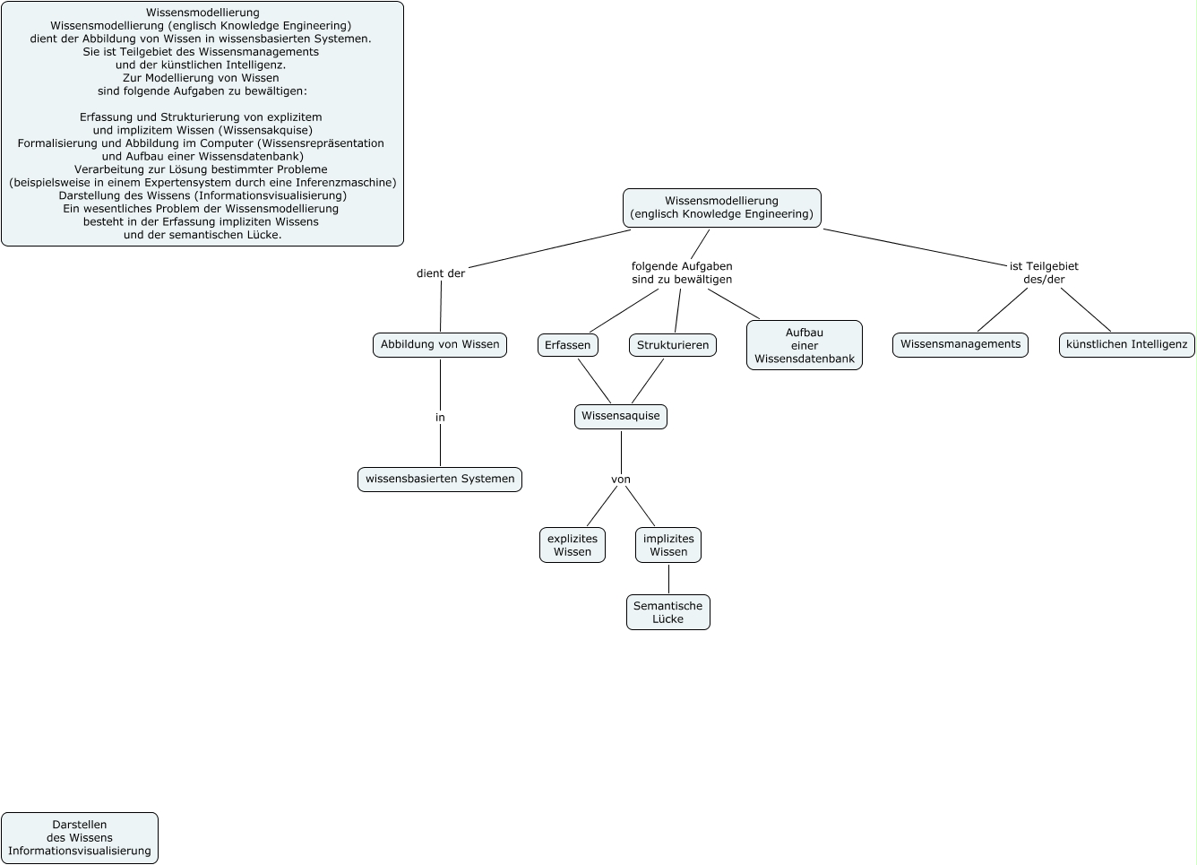
Dieses mit IHMC CmapTools erstellte CMap hat Informationen bezüglich: 002 Wissensmodellierung, Wissensmodellierung (englisch Knowledge Engineering) dient der Abbildung von Wissen, Wissensmodellierung (englisch Knowledge Engineering) folgende Aufgaben sind zu bewältigen Aufbau einer Wissensdatenbank, Wissensmodellierung (englisch Knowledge Engineering) ist Teilgebiet des/der künstlichen Intelligenz, Strukturieren Wissensaquise, Wissensmodellierung (englisch Knowledge Engineering) folgende Aufgaben sind zu bewältigen Erfassen, implizites Wissen Semantische Lücke, Wissensaquise von explizites Wissen, Erfassen Wissensaquise, Wissensmodellierung (englisch Knowledge Engineering) ist Teilgebiet des/der Wissensmanagements, Abbildung von Wissen in wissensbasierten Systemen, Wissensmodellierung (englisch Knowledge Engineering) folgende Aufgaben sind zu bewältigen Strukturieren, Wissensaquise von implizites Wissen