WARNING:
JavaScript is turned OFF. None of the links on this concept map will
work until it is reactivated.
If you need help turning JavaScript On, click here.
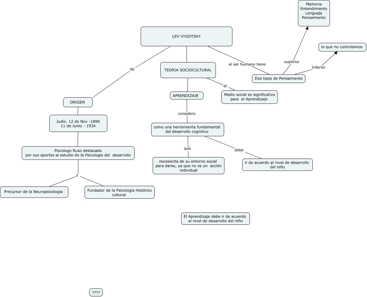
Este Cmap, tiene información relacionada con: vygotsky mapa, APRENDIZAJE considero como una herramienta fundamental del desarrollo cognitivo, LEV VYGOTSKY el ser humano tiene Dos tipos de Pensamiento, como una herramienta fundamental del desarrollo cognitivo debe ir de acuerdo al nivel de desarrollo del niño, Judío. 12 de Nov -1896 11 de Junio - 1934 p Psicologo Ruso destacado por sus aportes al estudio de la Psicologia del desarrollo, como una herramienta fundamental del desarrollo cognitivo que necesecita de su entorno social para darse, ya que no es un acción individual, LEV VYGOTSKY ???? TEORIA SOCIOCULTURAL, Psicologo Ruso destacado por sus aportes al estudio de la Psicologia del desarrollo y Precursor de la Neuropsicologia, Dos tipos de Pensamiento superior Memoria Entendimiento Lenguaje Pensamiento, ORIGEN ???? Judío. 12 de Nov -1896 11 de Junio - 1934, TEORIA SOCIOCULTURAL el Medio social es significativo para el Aprendizaje, Psicologo Ruso destacado por sus aportes al estudio de la Psicologia del desarrollo y Fundador de la Psicologia Histórico cultural, Dos tipos de Pensamiento Inferior lo que no controlamos, LEV VYGOTSKY de ORIGEN, TEORIA SOCIOCULTURAL ???? APRENDIZAJE