WARNING:
JavaScript is turned OFF. None of the links on this concept map will
work until it is reactivated.
If you need help turning JavaScript On, click here.
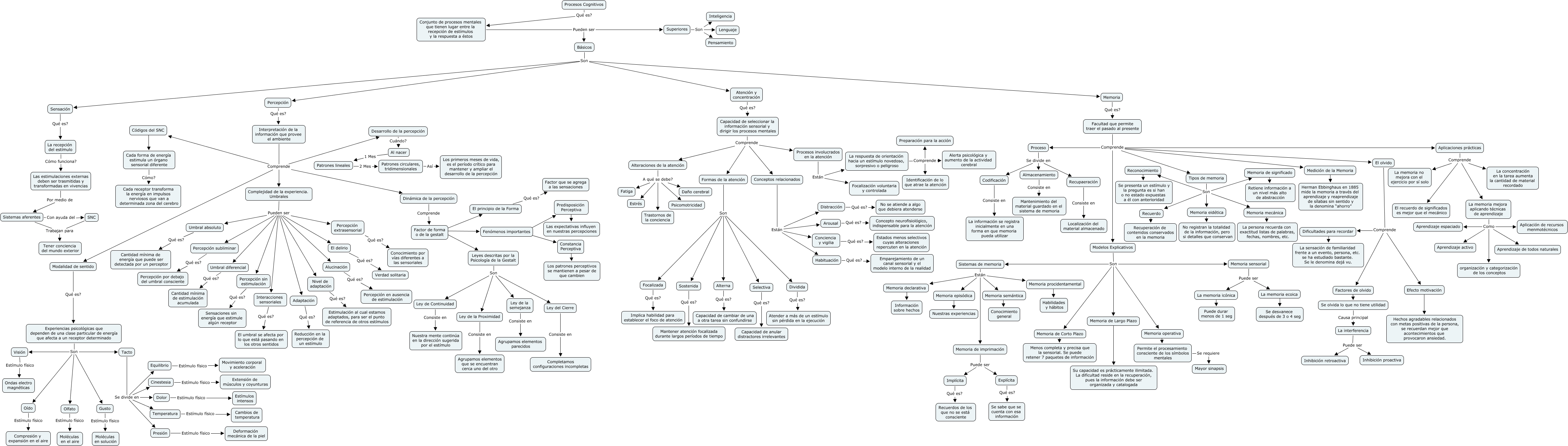
Este Cmap, tiene información relacionada con: Procesos Cognitivos, Sensación Qué es? La recepción del estímulo, El delirio Qué es? Verdad solitaria, Medición de la Memoria ???? Herman Ebbinghaus en 1885 mide la memoria a través del aprendizaje y reaprendizaje de sílabas sin sentido y la denomina “ahorro”, La interferencia Puede ser Inhibición retroactiva, El olvido Comprende Factores de olvido, Superiores Son Inteligencia, Alterna Qué es? Capacidad de cambiar de una a otra tarea sin confundirse, Umbral absoluto Qué es? Cantidad mínima de energía que puede ser detectada por un perceptor, Fenómenos importantes ???? Predisposición Perceptiva, La respuesta de orientación hacia un estímulo novedoso, sorpresivo o peligroso Comprende Preparación para la acción, Sistemas de memoria Están Memoria semántica, Interpretación de la información que provee el ambiente Comprende Complejidad de la experiencia. Umbrales, La respuesta de orientación hacia un estímulo novedoso, sorpresivo o peligroso Comprende Alerta psicológica y aumento de la actividad cerebral, Selectiva Qué es? Capacidad de anular distractores irrelevantes, La memoria mejora aplicando técnicas de aprendizaje Como Aprendizaje activo, Tipos de memoria Son Memoria de significado, Formas de la atención Son Dividida, SNC Trabajan para Tener conciencia del mundo exterior, La interferencia Puede ser Inhibición proactiva, Facultad que permite traer el pasado al presente Comprende El olvido