WARNING:
JavaScript is turned OFF. None of the links on this concept map will
work until it is reactivated.
If you need help turning JavaScript On, click here.
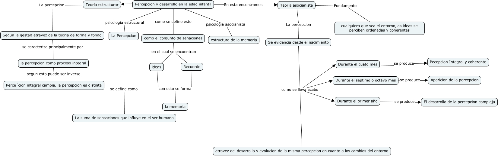
Este Cmap, tiene información relacionada con: Percepcion y desarrollo en la edad infantil, Percepcion y desarrollo en la edad infantil como se define esto como el conjunto de senaciones, la percepcion como proceso integral segun esto puede ser inverso Perce´cion integral cambia, la percepcion es distinta, Se evidencia desde el nacimiento como se lleva acabo Durante el cuato mes, como el conjunto de senaciones en el cual se encuentran Recuerdo, Durante el cuato mes se produce Pecepcion Integral y coherente, Percepcion y desarrollo en la edad infantil psicologia asocianista estructura de la memoria, Teoria asocianista Fundamento cualquiera que sea el entorno,las ideas se perciben ordenadas y coherentes, La Percepcion se define como La suma de sensaciones que influye en el ser humano, Segun la gestalt atravez de la teoria de forma y fondo se caracteriza principalmente por la percepcion como proceso integral, Durante el primer año se produce El desarrollo de la percepcion compleja, Se evidencia desde el nacimiento como se lleva acabo Durante el primer año, ideas con esto se forma la memoria, Percepcion y desarrollo en la edad infantil ???? Teoria estructurar, como el conjunto de senaciones en el cual se encuentran ideas, Teoria asocianista La percepcion Se evidencia desde el nacimiento, Se evidencia desde el nacimiento como se lleva acabo atravez del desarrollo y evolucion de la misma percepcion en cuanto a los cambios del entorno, Percepcion y desarrollo en la edad infantil En esta encontramos Teoria asocianista, Percepcion y desarrollo en la edad infantil psicologia estructural La Percepcion, Teoria estructurar La percepcion Segun la gestalt atravez de la teoria de forma y fondo, Recuerdo con esto se forma la memoria