WARNING:
JavaScript is turned OFF. None of the links on this concept map will
work until it is reactivated.
If you need help turning JavaScript On, click here.
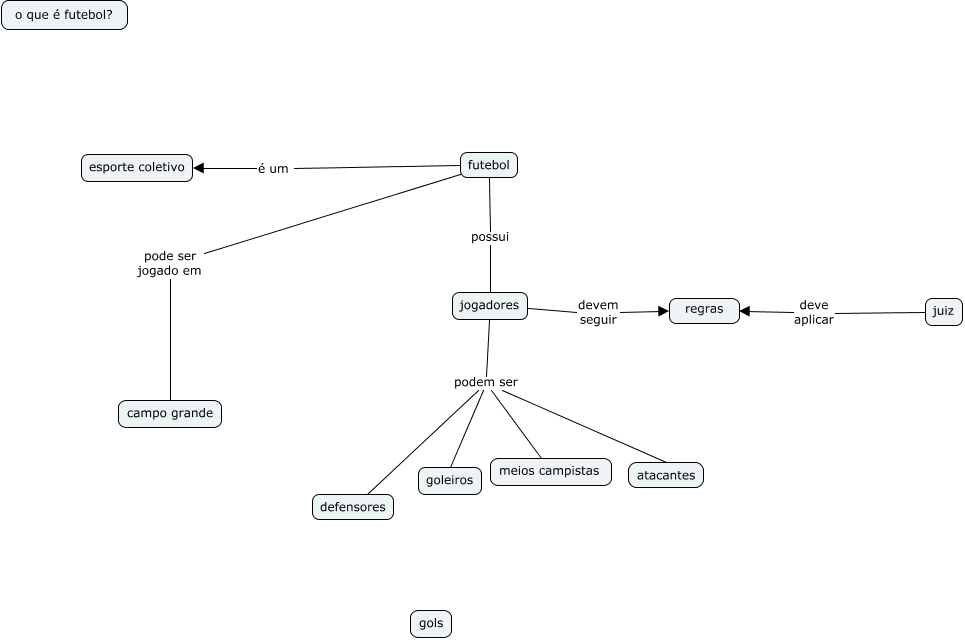
Esse mapa conceitual, produzido no IHMC CmapTools, tem a informação relacionada a: o que é futebol II STEFANA, futebol pode ser jogado em campo grande, jogadores podem ser defensores, jogadores podem ser goleiros, jogadores podem ser atacantes, jogadores devem seguir regras, jogadores podem ser meios campistas, futebol pode ser jogado em campo grande, juiz deve aplicar regras, futebol é um esporte coletivo, futebol possui jogadores