WARNING:
JavaScript is turned OFF. None of the links on this concept map will
work until it is reactivated.
If you need help turning JavaScript On, click here.
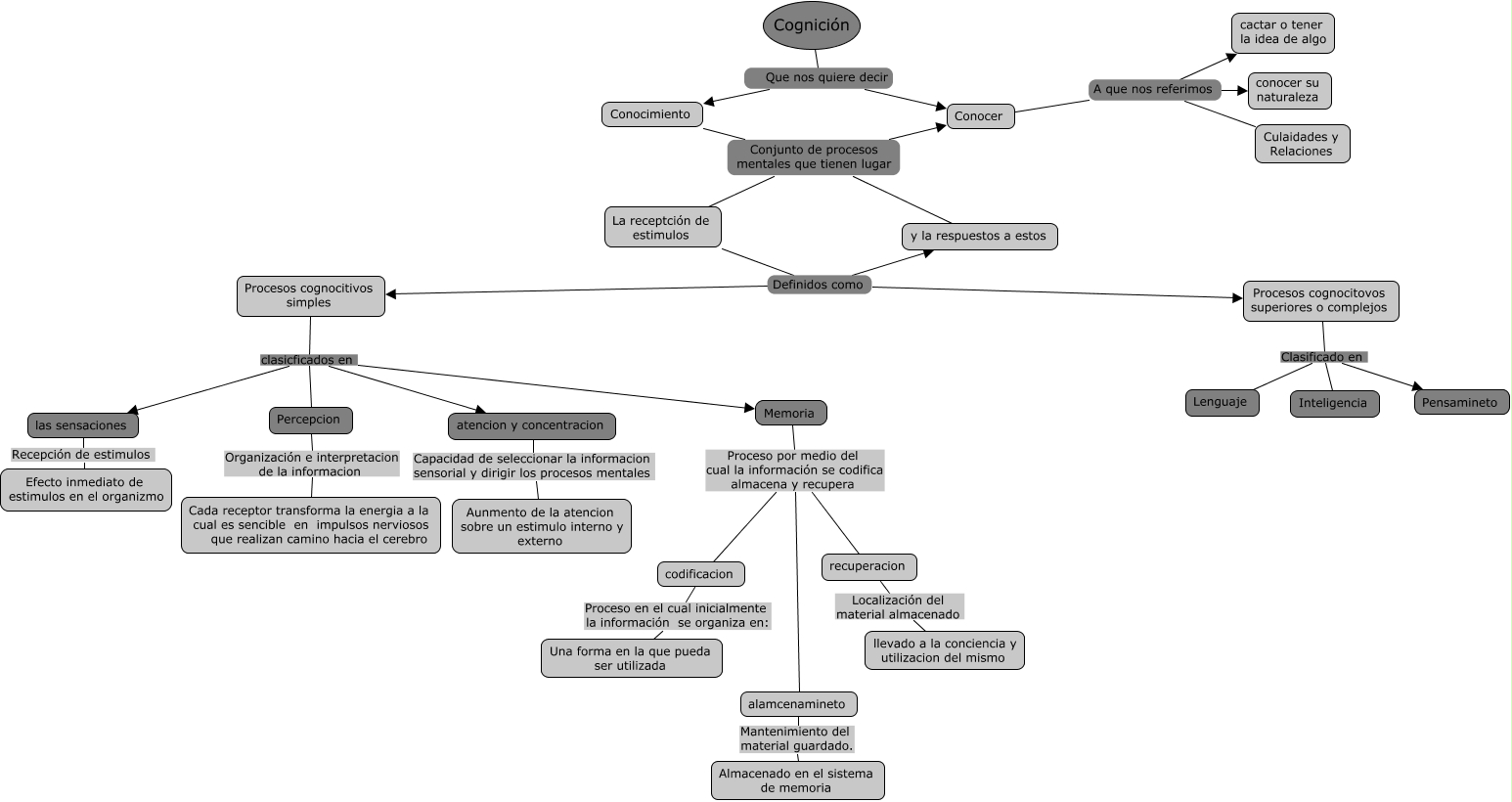
Este Cmap, tiene información relacionada con: cognicion, atencion y concentracion Capacidad de seleccionar la informacion sensorial y dirigir los procesos mentales Aunmento de la atencion sobre un estimulo interno y externo, codificacion Proceso en el cual inicialmente la información se organiza en: Una forma en la que pueda ser utilizada, Memoria Proceso por medio del cual la información se codifica almacena y recupera recuperacion, Conocimiento Conjunto de procesos mentales que tienen lugar La receptción de estimulos, Memoria Proceso por medio del cual la información se codifica almacena y recupera alamcenamineto, Conocimiento Conjunto de procesos mentales que tienen lugar y la respuestos a estos, Memoria Proceso por medio del cual la información se codifica almacena y recupera codificacion, Conocer A que nos referimos conocer su naturaleza, Cognición Que nos quiere decir Conocimiento, alamcenamineto Mantenimiento del material guardado. Almacenado en el sistema de memoria, Procesos cognocitovos superiores o complejos Clasificado en Pensamineto, Conocer A que nos referimos Culaidades y Relaciones, Cognición Que nos quiere decir Conocer, Procesos cognocitivos simples clasicficados en Memoria, Procesos cognocitovos superiores o complejos Clasificado en Inteligencia, recuperacion Localización del material almacenado llevado a la conciencia y utilizacion del mismo, Procesos cognocitivos simples clasicficados en las sensaciones, La receptción de estimulos Definidos como Procesos cognocitivos simples, La receptción de estimulos Definidos como Procesos cognocitovos superiores o complejos, Conocimiento Conjunto de procesos mentales que tienen lugar Conocer