WARNING:
JavaScript is turned OFF. None of the links on this concept map will
work until it is reactivated.
If you need help turning JavaScript On, click here.
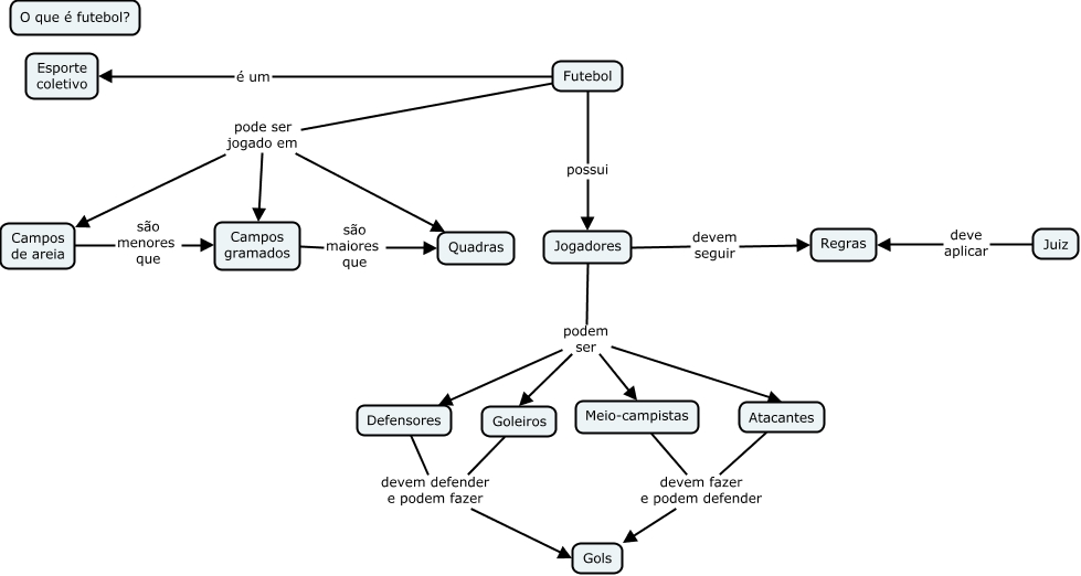
Esse mapa conceitual, produzido no IHMC CmapTools, tem a informação relacionada a: O que é futebol Edla Barbosa de Souza 1B TA, Juiz deve aplicar Regras, Futebol pode ser jogado em Campos gramados, Jogadores podem ser Atacantes, Defensores devem defender e podem fazer Gols, Jogadores podem ser Meio-campistas, Futebol possui Jogadores, Jogadores podem ser Goleiros, Goleiros devem defender e podem fazer Gols, Futebol é um Esporte coletivo, Futebol pode ser jogado em Quadras, Jogadores devem seguir Regras, Meio-campistas devem fazer e podem defender Gols, Jogadores podem ser Defensores, Futebol pode ser jogado em Campos de areia, Campos de areia são menores que Campos gramados, Atacantes devem fazer e podem defender Gols, Campos gramados são maiores que Quadras