WARNING:
JavaScript is turned OFF. None of the links on this concept map will
work until it is reactivated.
If you need help turning JavaScript On, click here.
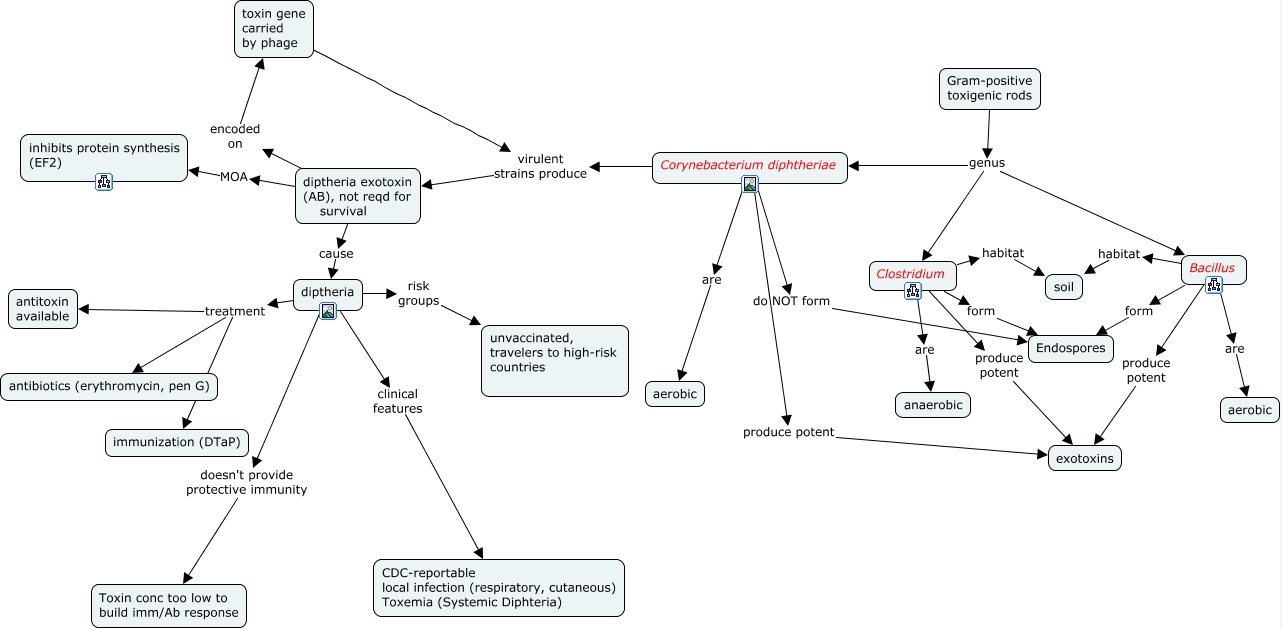
This Concept Map, created with IHMC CmapTools, has information related to: Gram postive toxigenic rods, Bacillus form Endospores, Corynebacterium diphtheriae do NOT form Endospores, Clostridium produce potent exotoxins, Corynebacterium diphtheriae are aerobic, diptheria treatment antitoxin available, diptheria clinical features CDC-reportable local infection (respiratory, cutaneous) Toxemia (Systemic Diphteria), Corynebacterium diphtheriae virulent strains produce diptheria exotoxin (AB), not reqd for survival, Corynebacterium diphtheriae produce potent exotoxins, toxin gene carried by phage virulent strains produce diptheria exotoxin (AB), not reqd for survival, Clostridium habitat soil, diptheria risk groups unvaccinated, travelers to high-risk countries, diptheria doesn't provide protective immunity Toxin conc too low to build imm/Ab response, diptheria treatment immunization (DTaP), Gram-positive toxigenic rods genus Clostridium, Gram-positive toxigenic rods genus Corynebacterium diphtheriae, diptheria exotoxin (AB), not reqd for survival encoded on toxin gene carried by phage, Bacillus habitat soil, Clostridium are anaerobic, Clostridium form Endospores, Bacillus produce potent exotoxins