WARNING:
JavaScript is turned OFF. None of the links on this concept map will
work until it is reactivated.
If you need help turning JavaScript On, click here.
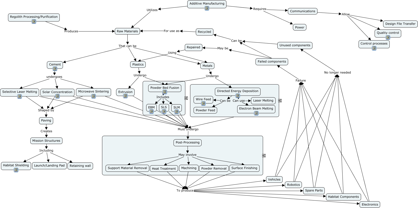
This Concept Map, created with IHMC CmapTools, has information related to: Additive Manufacturing, Solar Concentration Must undergo Post-Processing, Raw Materials That can be Cement, Selective Laser Melting Shaped by Paving, Cement undergoes Selective Laser Melting, Cement undergoes Solar Concentration, Machining To produce Habitat Components, Spare Parts Failure Failed components, Additive Manufacturing Requires Power, Recycled For use as Raw Materials, Communications Allow Control processes, Surface Finishing To produce Electronics, Microwave Sintering Must undergo Post-Processing, Mission Structures Including Habitat Shielding, Repaired Using Metals, Powder Bed Fusion Includes EBM, Communications Allow Quality control, Robotics No longer needed Unused components, Habitat Components Failure Failed components, Raw Materials That can be Plastics, Support Material Removal To produce Robotics