WARNING:
JavaScript is turned OFF. None of the links on this concept map will
work until it is reactivated.
If you need help turning JavaScript On, click here.
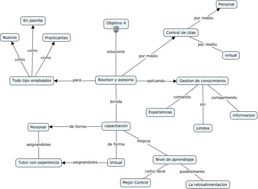
Este Cmap, tiene información relacionada con: Tutoria, Reunion y asesoria por medio Control de citas, capacitacion mejora Nivel de aprendisaje, Todo tipo empleados como Practicantes, Gestion de conocimiento compartiendo informacion, Gestion de conocimiento contando Experiencias, Todo tipo empleados como En planilla, Reunion y asesoria aplicando Gestion de conocimiento, capacitacion de forma Virtual, Nivel de aprendisaje posiblemente La retroalimentacion, Virtual asignandoles Tutor con experiencia, capacitacion de forma Personal, Reunion y asesoria brinda capacitacion, Reunion y asesoria soluciona Objetivo 4, Gestion de conocimiento sin Limites, Control de citas por medio Personal, Reunion y asesoria para Todo tipo empleados, Todo tipo empleados como Nuevos, Personal asignandoles Tutor con experiencia, Control de citas por medio virtual, Nivel de aprendisaje como lleva Mejor Control