WARNING:
JavaScript is turned OFF. None of the links on this concept map will
work until it is reactivated.
If you need help turning JavaScript On, click here.
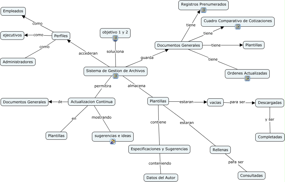
Este Cmap, tiene información relacionada con: Sistema de Gestion de Archivos, Perfiles como ejecutivos, Sistema de Gestion de Archivos almacena Plantillas, Plantillas estaran vacias, Sistema de Gestion de Archivos permitira Actualizacion Continua, Documentos Generales tiene Registros Prenumerados, Actualizacion Continua en Plantillas, vacias para ser Descargadas, Perfiles como Empleados, Especificaciones y Sugerencias conteniendo Datos del Autor, Sistema de Gestion de Archivos soluciona objetivo 1 y 2, Perfiles como Administradores, Plantillas contiene Especificaciones y Sugerencias, Documentos Generales tiene Ordenes Actualizadas, Descargadas y ser Completadas, Actualizacion Continua de Documentos Generales, Rellenas para ser Consultadas, Actualizacion Continua mostrando sugerencias e ideas, Sistema de Gestion de Archivos guarda Documentos Generales, Plantillas estaran Rellenas, Sistema de Gestion de Archivos accederan Perfiles