WARNING:
JavaScript is turned OFF. None of the links on this concept map will
work until it is reactivated.
If you need help turning JavaScript On, click here.
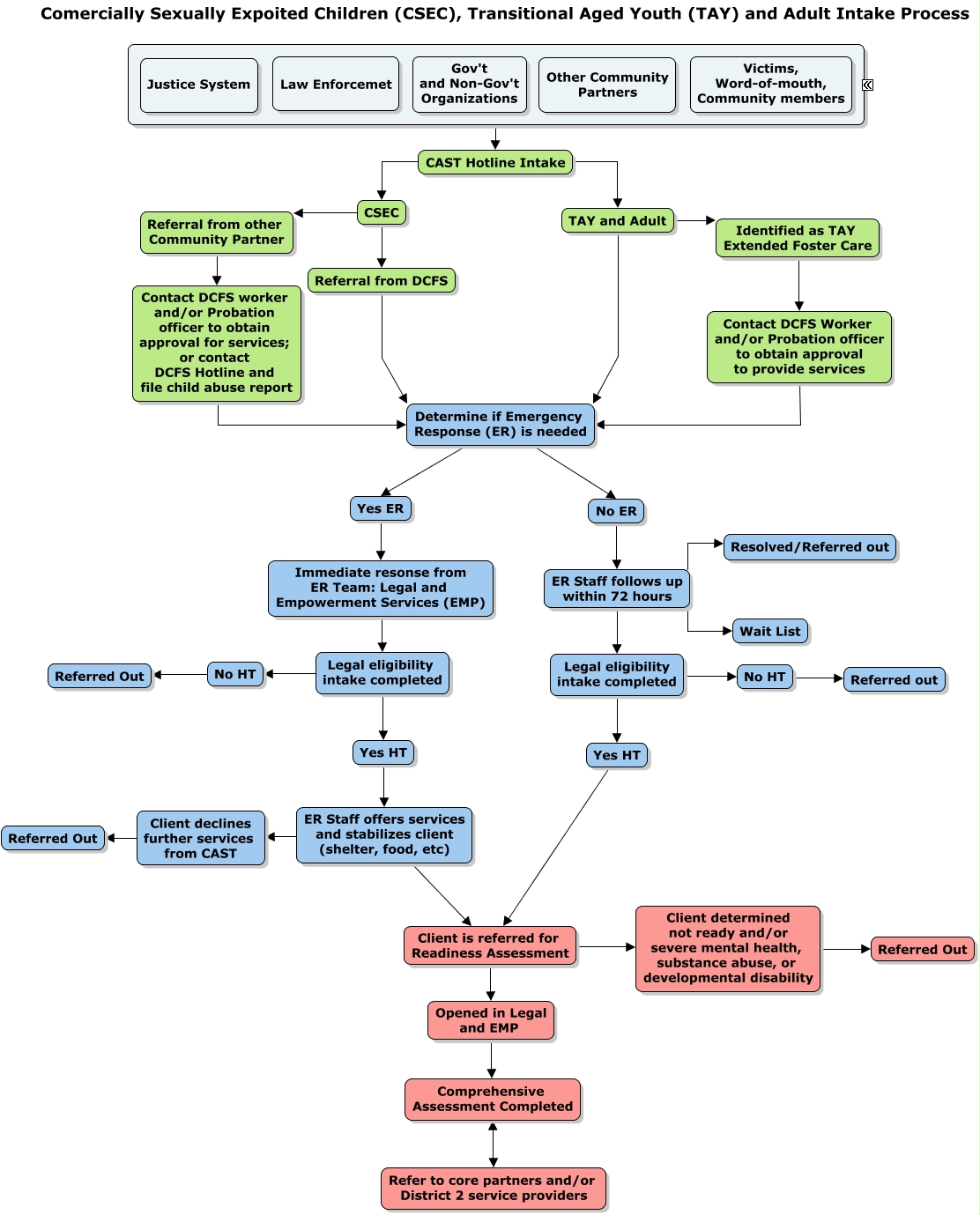
This Concept Map, created with IHMC CmapTools, has information related to: CSEC-TAY Intake Process, TAY and Adult Identified as TAY Extended Foster Care, CAST Hotline Intake TAY and Adult, ???? CAST Hotline Intake, Determine if Emergency Response (ER) is needed Yes ER, Legal eligibility intake completed No HT, Immediate resonse from ER Team: Legal and Empowerment Services (EMP) Legal eligibility intake completed, Yes HT Client is referred for Readiness Assessment, CSEC Referral from other Community Partner, No HT Referred out, CAST Hotline Intake CSEC, Referral from DCFS Determine if Emergency Response (ER) is needed, No HT Referred Out, Client is referred for Readiness Assessment Client determined not ready and/or severe mental health, substance abuse, or developmental disability, Legal eligibility intake completed No HT, Contact DCFS worker and/or Probation officer to obtain approval for services; or contact DCFS Hotline and file child abuse report Determine if Emergency Response (ER) is needed, CSEC Referral from DCFS, Legal eligibility intake completed Yes HT, Client is referred for Readiness Assessment Opened in Legal and EMP, ER Staff follows up within 72 hours Resolved/Referred out, Client declines further services from CAST Referred Out