WARNING:
JavaScript is turned OFF. None of the links on this concept map will
work until it is reactivated.
If you need help turning JavaScript On, click here.
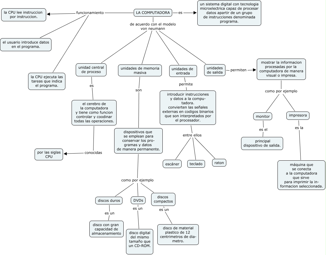
Este Cmap, tiene información relacionada con: Mihalis Archer 8B 1 La computadora, dispositivos que se emplean para conservar los pro- gramas y datos de manera permanente. como por ejemplo discos duros, introducir instrucciones y datos a la compu- tadora. convierten las señales externas en codigos binarios que son interpretados por el procesador. entre ellos escáner, unidad central de proceso es el cerebro de la computadora y tiene como funcion controlar y coodinar todas las operaciones., LA COMPUTADORA de acuerdo con el modelo von neumann unidades de salida, unidades de entrada permite introducir instrucciones y datos a la compu- tadora. convierten las señales externas en codigos binarios que son interpretados por el procesador., impresora es la máquina que se conecta a la computadora que sirve para imprimir la in- formacion seleccionada., mostrar la informacion procesadas por la computadora de manera visual o impresa. como por ejemplo monitor, LA COMPUTADORA es un sistema digital con tecnologia microelectrica capaz de procesar datos apartir de un grupo de instrucciones denominada programa., discos duros es un disco con gran capacidad de almacenamiento, dispositivos que se emplean para conservar los pro- gramas y datos de manera permanente. como por ejemplo DVDs, monitor es el principal dispositivo de salida., el cerebro de la computadora y tiene como funcion controlar y coodinar todas las operaciones. conocidas por las siglas CPU, LA COMPUTADORA de acuerdo con el modelo von neumann unidades de entrada, LA COMPUTADORA funcionamiento la CPU ejecuta las tareas que indica el programa., LA COMPUTADORA de acuerdo con el modelo von neumann unidad central de proceso, LA COMPUTADORA de acuerdo con el modelo von neumann unidades de memoria masiva, unidades de salida permiten mostrar la informacion procesadas por la computadora de manera visual o impresa., DVDs es un disco digital del mismo tamaño que un CD-ROM., introducir instrucciones y datos a la compu- tadora. convierten las señales externas en codigos binarios que son interpretados por el procesador. entre ellos teclado, mostrar la informacion procesadas por la computadora de manera visual o impresa. como por ejemplo impresora