WARNING:
JavaScript is turned OFF. None of the links on this concept map will
work until it is reactivated.
If you need help turning JavaScript On, click here.
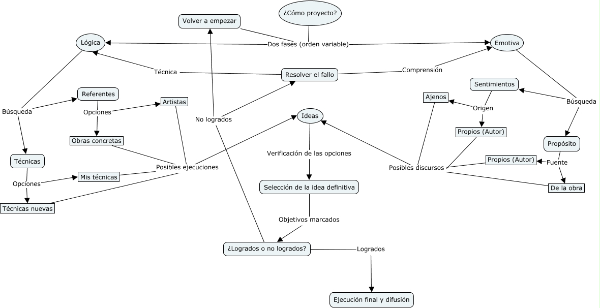
Este Cmap, tiene información relacionada con: Elena Reboul Pardo_Cómo proyecto.cmap, Ajenos Posibles discursos Ideas, Artistas Posibles ejecuciones Ideas, Ideas Verificación de las opciones Selección de la idea definitiva, Técnicas Opciones Mis técnicas, De la obra Posibles discursos Ideas, ¿Cómo proyecto? Dos fases (orden variable) Emotiva, Resolver el fallo Comprensión Emotiva, Obras concretas Posibles ejecuciones Ideas, Mis técnicas Posibles ejecuciones Ideas, Emotiva Búsqueda Sentimientos, Volver a empezar Dos fases (orden variable) Lógica, ¿Logrados o no logrados? No logrados Volver a empezar, Técnicas nuevas Posibles ejecuciones Ideas, Lógica Búsqueda Referentes, Referentes Opciones Artistas, Volver a empezar Dos fases (orden variable) Emotiva, Propósito Fuente Propios (Autor), Referentes Opciones Obras concretas, ¿Cómo proyecto? Dos fases (orden variable) Lógica, Sentimientos Origen Ajenos