WARNING:
JavaScript is turned OFF. None of the links on this concept map will
work until it is reactivated.
If you need help turning JavaScript On, click here.
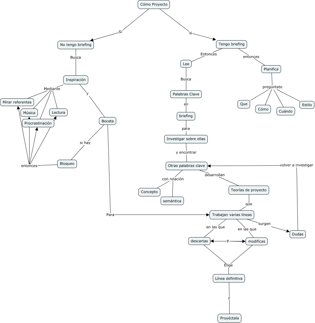
Este Cmap, tiene información relacionada con: Metodologia de proyectos Sandra Gomez, Inspiración y Boceta, Investigar sobre ellas y encontrar Otras palabras clave, modificas Elige Línea definitiva, Inspiración Mediante Música, Tengo briefing entonces Planifica, Otras palabras clave desarrollan Teorías de proyecto, Planifica pregúntate Estilo, Otras palabras clave con relación semántica, Trabajan varias líneas en las que modificas, Teorías de proyecto que Trabajan varias líneas, Dudas volver a investigar Otras palabras clave, Inspiración Mediante Mirar referentes, Planifica pregúntate Cómo, Bloqueo entonces Procrastinación, Línea definitiva y Proyéctala, Bloqueo entonces Lectura, Trabajan varias líneas surgen Dudas, Cómo Proyecto Si No tengo briefing, Trabajan varias líneas en las que descartas, No tengo briefing Busca Inspiración