WARNING:
JavaScript is turned OFF. None of the links on this concept map will
work until it is reactivated.
If you need help turning JavaScript On, click here.
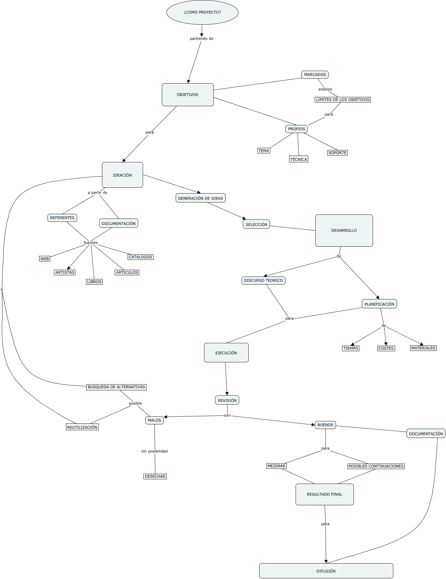
Este Cmap, tiene información relacionada con: Alberto Roca M_Cómo proyecto, DISCURSO TEORICO para EJECUCIÓN, DOCUMENTACIÓN ???? DIFUSIÓN, IDEACIÓN a partir de REFERENTES, DESARROLLO de PLANIFICACIÓN, REVISIÓN son MALOS, MEJORAR ???? POSIBLES CONTINUACIONES, PLANIFICACIÓN de TIEMPO, OBJETIVOS ???? MARCADOS, IDEACIÓN a partir de DOCUMENTACIÓN, IDEACIÓN ???? GENERACIÓN DE IDEAS, REFERENTES fuentes ARTICULOS, REVISIÓN son BUENOS, REFERENTES fuentes LIBROS, BUSQUEDA DE ALTERNATIVAS a IDEACIÓN, DISCURSO TEORICO para PLANIFICACIÓN, PLANIFICACIÓN de MATERIALES, GENERACIÓN DE IDEAS ???? SELECCIÓN, DOCUMENTACIÓN fuentes ARTISTAS, ¿COMO PROYECTO? partiendo de OBJETIVOS, DESARROLLO de DISCURSO TEORICO